FIGURE

Fig. 5

ID
ZDB-FIG-210404-5
Publication
In Ka et al., 2021 - Loss of splicing factor IK impairs normal skeletal muscle development
Other Figures
All Figure Page
Back to All Figure Page
Fig. 5

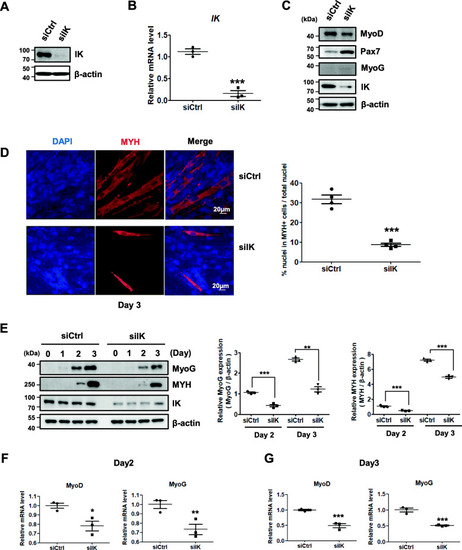
IK-depleted myoblasts have a reduced ability to form normal myotubes. a Immunoblot analysis of IK from C2C12 myoblasts transfected with siIK for 48 h. b Relative mRNA levels of IK from C2C12 myoblast transfected with siIK for 48 h using qRT-PCR analysis. 18S rRNA was used as a normalization control. ***p < 0.001. c Immunoblot analysis of Pax7, MyoD, and MyoG from C2C12 myoblasts transfected with siIK for 48 h. d Immunocytochemistry image stained with anti-MYH antibody from IK-depleted C2C12 cells at day 3 of differentiation. Scale bar = 20 μm (left panel). For fusion index for myotubes, the ratio of the number of nuclei in MYH-positive myotubes per the total nuclei in one field was quantified from four random microscopic fields; (right panel) ***p < 0.001. e Immunoblot analysis of MyoG and MYH from C2C12 cells transfected for 18 h and harvested at days 0, 1, 2, and 3 after differentiation (left panel). The band intensity normalized to β-actin was graphed by ImageJ software (right panel). **p < 0.01, ***p < 0.001. f, g Relative mRNA levels of MyoD and MyoG from C2C12 myoblast f at day 2 and g day 3 after differentiation using qRT-PCR analysis. 18S rRNA was used as a normalization control. *p < 0.05, **p < 0.01, ***p < 0.001

Expression Data

Expression Detail
Antibody Labeling
Phenotype Data

Phenotype Detail
Acknowledgments
This image is the copyrighted work of the attributed author or publisher, and ZFIN has permission only to display this image to its users. Additional permissions should be obtained from the applicable author or publisher of the image. Full text @ BMC Biol.