FIGURE

Fig. 3

ID
ZDB-FIG-210726-57
Publication
Kempers et al., 2021 - The endosomal RIN2/Rab5C machinery prevents VEGFR2 degradation to control gene expression and tip cell identity during angiogenesis
Other Figures
All Figure Page
Back to All Figure Page
Fig. 3

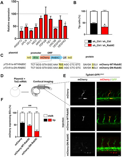
Rab5C is essential for tip cell formation. a sh_Ctrl and sh_Rab5C HUVECs were subjected to qPCR analysis for the indicated tip cell markers. Data are means + SEM of 3–5 individual experiments and are expressed relative to the means in sh_Ctrl cells (indicated by dashed line). b sh_Ctrl and sh_Rab5C cells were differentially labeled using CellTracker dyes, whereafter they were mixed in a 1:1 ratio, adhered to collagen-coated beads, and subjected to VEGF-stimulated sprouting in fibrin gels. After 48 h, cells were fixed and processed for confocal microscopy. Quantification of the number of tip cells was performed by counting the tip cells from confocal z-stacks and normalizing to the total number of cells in that color. Results shown are the means + SEM of 3 pooled independent experiments. Between 8 and 15 beads (containing on average 14 tip cells/bead) were analyzed per condition per experiment. c Schematic of the constructs used for zebrafish experiments. d Constructs encoding mCherry-tagged WT or DN Rab5C were injected together with tol2 transposase mRNA into Tg(kdrl:GFP)s843 zebrafish embryos at the single-cell stage to achieve stable mosaic overexpression in the vasculature. The ISVs were analyzed at 32 hpf. e Maximum projections of z-stacks obtained by confocal microscopy of Tg(kdrl:GFP)s843 embryos expressing mCherry, mCherry-WT-Rab5C, or mCherry-DN-Rab5C, showing the position of positive cells in the ISVs at 32 hpf. Scale bar, 20 μm. f Quantification of the distribution of mCherry, mCherry-WT-Rab5C, or mCherry-DN-Rab5C positive cells. Percentages were calculated per embryo. Shown are the means + SEM. Statistical significance indicates tip cell positioning compared to the mCherry control (mCherry: N = 12 embryos, n = 123 cells; mCherry-WT-Rab5C: N = 17, n = 148; mCherry-DN-Rab5C: N = 14, n = 82)

Expression Data

Expression Detail
Antibody Labeling
Phenotype Data

Phenotype Detail
Acknowledgments
This image is the copyrighted work of the attributed author or publisher, and ZFIN has permission only to display this image to its users. Additional permissions should be obtained from the applicable author or publisher of the image. Full text @ Angiogenesis