FIGURE

Figure 7

ID
ZDB-FIG-210813-11
Publication
Park et al., 2021 - Identification of de novo EP300 and PLAU variants in a patient with Rubinstein-Taybi syndrome-related arterial vasculopathy and skeletal anomaly
Other Figures
All Figure Page
Back to All Figure Page
Figure 7

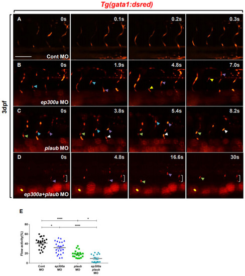
Knockdown of ep300a and plaub caused the vascular occlusion phenotype in zebrafish. Lateral views of the trunk of Tg(gata1:dsred) zebrafish larvae (dorsal or ‘to the top’ and anterior or ‘to the left’) at 3 days post-fertilization (dpf) (AD). Arrowheads indicate the slowly circulating red blood cells (RBCs) in the intersegmental vessels (ISVs). The bracketed area indicates stalled RBCs in the ISVs. Analysis of RBC circulation (E) in the control, ep300a, and plaub morpholino (MO)-injected larvae at 3 dpf (Control MO: 41.39 ± 2.39 (n = 23), ep300a MO: 31.97 ± 2.78 (n = 22), plaub MO: 18.79 ± 1.68 (n = 19), ep300a/plaub MO: 9.50 ± 2.01 (n = 16); *p < 0.05, ****p < 0.0001; scale bar = 100 µm).

Expression Data

Expression Detail
Antibody Labeling
Phenotype Data
Fish:
Knockdown Reagents:
Observed In:
Stage: Protruding-mouth

Phenotype Detail
Acknowledgments
This image is the copyrighted work of the attributed author or publisher, and ZFIN has permission only to display this image to its users. Additional permissions should be obtained from the applicable author or publisher of the image. Full text @ Sci. Rep.