FIGURE

Fig. 6

ID
ZDB-FIG-210825-15
Publication
Luo et al., 2021 - Cooperation between liver-specific mutations of pten and tp53 genetically induces hepatocarcinogenesis in zebrafish
Other Figures
All Figure Page
Back to All Figure Page
Fig. 6

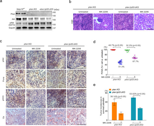
Blockade of Akt activation inhibits hepatocarcinogenesis in zebrafish. a Expression levels of Pten, Akt, and pAkt in liver tissues from 1-month-old fabp10WT, pten KO and pten;tp53 cKO fish. b Representative histological images of liver tissues from pten KO and pten;tp53 cKO fish treated with or without MK-2206. Scale bar, 100 μm. c Immunoreactivity of pAkt, Pcna, pHH3, and Gs in liver tissues from pten KO and pten;tp53 cKO fish treated with or without MK-2206. Scale bars, 100 μm. d Quantification of the percentages of Pcna-positive cells in liver tissues from pten KO and pten;tp53 cKO fish treated with or without MK-2206 (n = 10 random fields of view). e The tumour incidences were significantly suppressed by MK-2206 treatment in 3-month-old pten KO and pten;tp53 cKO fish. The data are shown as the mean ± SEM values

Expression Data
Antibodies:
Fish:
Condition:
Anatomical Term:
Stage Range: Days 30-44 to Adult

Expression Detail
Antibody Labeling
Phenotype Data
Fish:
Condition:
Observed In:
Stage Range: Days 30-44 to Adult

Phenotype Detail
Acknowledgments
This image is the copyrighted work of the attributed author or publisher, and ZFIN has permission only to display this image to its users. Additional permissions should be obtained from the applicable author or publisher of the image. Full text @ J. Exp. Clin. Cancer Res.