FIGURE

Fig. 2

ID
ZDB-FIG-211118-83
Publication
Liu et al., 2021 - NudCL2 is an autophagy receptor that mediates selective autophagic degradation of CP110 at mother centrioles to promote ciliogenesis
Other Figures
All Figure Page
Back to All Figure Page
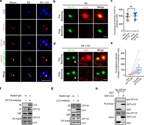
Fig. 2

CP110 is associated with LC3 at mother centrioles.

a MEF cells transfected with GFP-CEP164 were cultured with or without serum for 24 h, treated with or without 20 μM CQ, and processed for immunostaining analysis with anti-CP110 and anti-LC3 antibodies. Scale bar, 2 µm. be MEF cells were starved for 24 h, treated with or without 20 μM CQ, stained with anti-CP110 and anti-LC3 antibodies, and subjected to FRET analysis by acceptor photobleaching. The LC3 dots were photobleached. Representative images of FRET experiments are shown (b, d). The dots with FRET-positive signals are labeled by white arrowheads. Scale bar, 0.5 µm. CP110 fluorescence intensities at daughter centrioles before (pre-) and after (post-) photobleaching are shown in starved cells (c). The quantification of changes in the CP110 fluorescence intensity at centrioles of starved cells with CQ treatment after photobleaching is presented (e). f, g MEF cells cultured with serum were processed for co-IP analysis with anti-CP110 (f) or anti-LC3 (g) antibodies. h In vitro interaction of purified GST-LC3 with His-CP110. Quantitative data are expressed as the means ± SD (at least three independent experiments). n, sample size. ns, not significant (P > 0.05); Student’s t-test.

Expression Data

Expression Detail
Antibody Labeling
Phenotype Data

Phenotype Detail
Acknowledgments
This image is the copyrighted work of the attributed author or publisher, and ZFIN has permission only to display this image to its users. Additional permissions should be obtained from the applicable author or publisher of the image. Full text @ Cell Res.