FIGURE

Figure 6

ID
ZDB-FIG-211207-43
Publication
Min et al., 2021 - ASB2 is a novel E3 ligase of SMAD9 required for cardiogenesis
Other Figures
All Figure Page
Back to All Figure Page
Figure 6

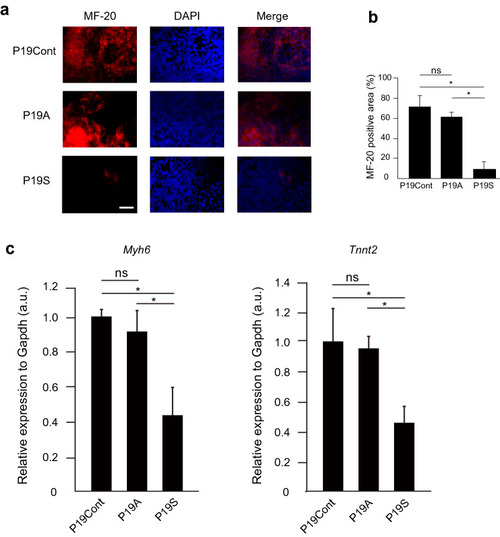
Accumulation, but not ablation of Smad9 attenuates cardiac differentiation. (a) Immunostaining of P19CL6 cells with anti MF-20 antibody after 12 days of induction of cardiac differentiation. The stable expression of Asb2 does not affect the cardiac induction while that of Smad9 suppress differentiation into cardiomyocytes. (b) MF-20 positive area. P19S shows siginificantly reduced MF-20 positive area. (c) The expression level of the common major cardiac marker Myh6 and TnnT2. P19S showed decreased expression of both markers. The data are shown as the mean ± s.d. Statistical analysis was performed using one-way ANOVA with Tukey’s multiple comparison tests. *p < 0.05; ns, not significant.

Expression Data

Expression Detail
Antibody Labeling
Phenotype Data

Phenotype Detail
Acknowledgments
This image is the copyrighted work of the attributed author or publisher, and ZFIN has permission only to display this image to its users. Additional permissions should be obtained from the applicable author or publisher of the image. Full text @ Sci. Rep.