FIGURE

Fig. 4

ID
ZDB-FIG-211208-4
Publication
Mitsuzawa et al., 2021 - Reduced PHOX2B stability causes axonal growth impairment in motor neurons with TARDBP mutations
Other Figures
All Figure Page
Back to All Figure Page
Fig. 4

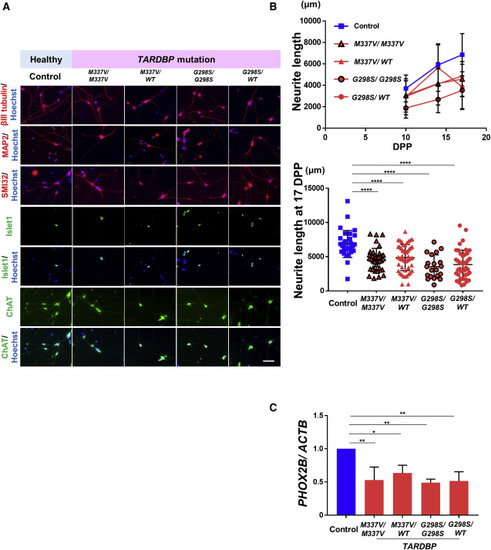
(A) MNs differentiated from TARDBP mutant isogenic iPSCs also expressed neuronal and MN-specific markers. Scale bar, 50 μm. (B) MNs derived from TARDBP mutant isogenic iPSCs also exhibited significantly shorter neurites than did MNs derived from control (WT) iPSCs. Neurites were stained with RFP by infection with HB9::RFP lentivirus vector. From 20 to 77 neurites were analyzed per group depending on time post differentiation for one experiment. Two-way ANOVA with post hoc Tukey HSD tests. ∗∗∗∗P < 0.0001. (C) PHOX2B mRNA expression was also significantly lower in MNs derived from TARDBP mutant isogenic iPSCs compared with those in control MNs at 7 dpp. n = 3 independent triplicates per group. One-way ANOVA with post hoc Tukey HSD tests. ∗∗p < 0.01, ∗p < 0.05. See also Figure S2 and Tables S1–S3.

Expression Data

Expression Detail
Antibody Labeling
Phenotype Data

Phenotype Detail
Acknowledgments
This image is the copyrighted work of the attributed author or publisher, and ZFIN has permission only to display this image to its users. Additional permissions should be obtained from the applicable author or publisher of the image. Full text @ Stem Cell Reports