FIGURE

Fig. 4

ID
ZDB-FIG-220120-21
Publication
Ivanovics et al., 2021 - Embryonic exposure to low concentrations of aflatoxin B1 triggers global transcriptomic changes, defective yolk lipid mobilization, abnormal gastrointestinal tract development and inflammation in zebrafish
Other Figures
All Figure Page
Back to All Figure Page
Fig. 4

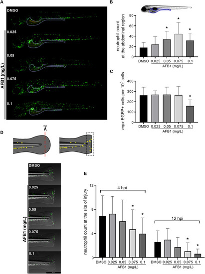
AFB1 alters the distribution of neutrophil granulocytes and modulates the inflammatory response to a local injury in zebrafish larvae. (A) Representative images of 120 hpf neutrophil-reporter Tg(mpx:EGFP) larvae after embryonic, sub-lethal exposure to AFB1. Scale bar = 500 µm. (B) The number of neutrophils counted in the abdominal region of the control and AFB1-exposed larvae (n = 3 replicates, n = 10 larvae per replicates). (C) Flow cytometric detection of mpx:EGFP+cells per 100.000 cells in control and AFB1-exposed larvae (n = 6 replicates, n = 15 pooled larvae per replicate). (D) Schematic figure of the tail fin transection model and the representative images of the transected fins of control and AFB1-exposed Tg(mpx:EGFP) larvae at 4 h post injury. After tail fin transection, neutrophils started to migrate to the site of injury. Scale bar = 500 µm (E) The graph showing the number of neutrophils at the wound site at 4 h and 12 h post injury (n = 5 replicates, n = 10 larvae per replicate). Data represent the mean and SD. “*” indicates statistical significance at p < 0.05 vs. the control (DMSO).

Expression Data
Gene:
Fish:
Condition:
Anatomical Terms:
Stage: Day 5

Expression Detail
Antibody Labeling
Phenotype Data
Fish:
Condition:
Observed In:
Stage: Day 5

Phenotype Detail
Acknowledgments
This image is the copyrighted work of the attributed author or publisher, and ZFIN has permission only to display this image to its users. Additional permissions should be obtained from the applicable author or publisher of the image.

Reprinted from Journal of hazardous materials, 416, Ivanovics, B., Gazsi, G., Reining, M., Berta, I., Poliska, S., Toth, M., Domokos, A., Nagy, B., Staszny, A., Cserhati, M., Csosz, E., Bacsi, A., Csenki-Bakos, Z., Acs, A., Urbanyi, B., Czimmerer, Z., Embryonic exposure to low concentrations of aflatoxin B1 triggers global transcriptomic changes, defective yolk lipid mobilization, abnormal gastrointestinal tract development and inflammation in zebrafish, 125788, Copyright (2021) with permission from Elsevier. Full text @ J. Hazard. Mater.