FIGURE

Fig. 6

ID
ZDB-FIG-220617-25
Publication
Klaus et al., 2022 - CLASP2 safeguards hematopoietic stem cell properties during mouse and fish development
Other Figures
All Figure Page
Back to All Figure Page
Fig. 6

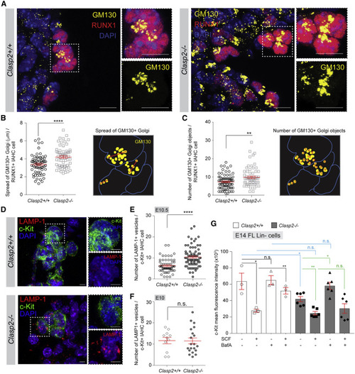
Figure 6. Increased c-Kit degradation and defective trafficking to the plasma membrane in Clasp2−/− IAHC cells and Lin− FL cells (A) Representative images of IAHCs in E10.5 Clasp2+/+ and Clasp2−/− embryos after staining with anti-GM130 (yellow), anti-RUNX1 (red), and DAPI (blue). Dashed boxes are shown enlarged on the right in each main panel, with merge or single (GM130, yellow) fluorescence. (B and C) Spread (B) and number (C) of GM130+ Golgi per RUNX1+ IAHC cells in E10.5 Clasp2+/+ and Clasp2−/−embryos (n = 3). A schematic on the right side of each graph explains how the spread of Golgi (red lines) or the number of Golgi objects were measured. (D) Representative images of IAHCs in E10.5 Clasp2+/+ and Clasp2−/− embryos after staining with anti-c-Kit (green), anti-LAMP-1 (red), and DAPI (blue). Dashed boxes are shown enlarged on the right of each main panel, with merges of DAPI (blue) and c-Kit (green) or LAMP-1 (red)) fluorescence. (E and F) Number of LAMP-1+ vesicles per c-Kit+ IAHC cells in E10.5 (E) and E10 (F) Clasp2+/+ and Clasp2−/−embryos (n = 2–3). (G) MFI of c-Kit measured by flow cytometry in E14 Clasp2+/+ and Clasp2−/− Lin− FL cells cultured overnight alone or with stem cell factor (SCF; c-Kit ligand), Bafilomycin A1 (BafA), or SCF and BafA (all in triplicates). Data are represented as mean ± SEM (B, C, and E–G). ∗∗∗∗p < 0.0001, ∗∗p < 0.01, ∗p < 0.05, Mann-Whitney U test (B, C, E, and F), unpaired t test (G). Scale bars, 10 μm (A) and 5 μm (D). See also Figure S7.

Expression Data

Expression Detail
Antibody Labeling
Phenotype Data

Phenotype Detail
Acknowledgments
This image is the copyrighted work of the attributed author or publisher, and ZFIN has permission only to display this image to its users. Additional permissions should be obtained from the applicable author or publisher of the image. Full text @ Cell Rep.