FIGURE

Fig. 3

ID
ZDB-FIG-220921-79
Publication
Chaytow et al., 2022 - Targeting phosphoglycerate kinase 1 with terazosin improves motor neuron phenotypes in multiple models of amyotrophic lateral sclerosis
Other Figures
All Figure Page
Back to All Figure Page
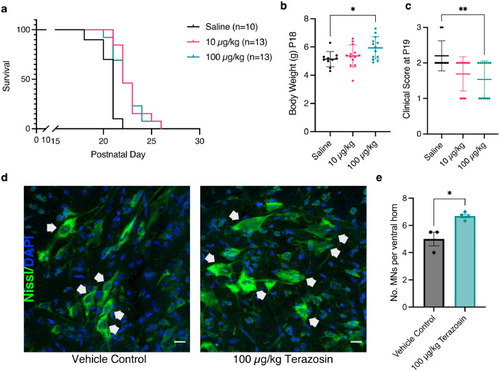
Fig. 3

Treating hTDP-43 mice with terazosin significantly improves survival and clinical phenotypes. (a) Survival analysis for hTDP-43 mice shows a significant increase in survival when treated with 10 µg/kg (P = 0.0002; Log-rank Mantel-Cox test) or 100 µg/kg terazosin (P = 0.0023; Log-rank Mantel-Cox test) compared to vehicle controls. (b) Mice treated with 100 µg/kg terazosin show a significant increase in body weight compared to saline controls (n = 10-13 per group; One-way ANOVA P = 0.033 with Dunnett's multiple comparison test: Saline vs 10 µg/kg P = 0.67, Saline vs 100 µg/kg P = 0.025). (c) Clinical scores per treatment group at P19. Mice treated with 100 µg/kg terazosin show a significantly lower clinical score at P19 compared to saline controls (n = 10-13 per group; Kruskal-Wallis test P = 0.014 with Dunn's multiple comparison test: Saline vs 10 µg/kg P = 0.065, Saline vs 100 µg/kg P = 0.009). (d) Representative micrographs of lumbar spinal cord sections from hTDP-43 mice treated with saline vehicle control or 100 µg/kg terazosin. Motor neurons were defined as cells in the ventral horn with the shortest diameter >20 µm, represented by white arrows. Scale bar=20 µm. (e) Quantification of number of motor neurons shows a significant increase in motor neuron number following terazosin treatment (t-test P = 0.0132; n = 3-4 mice per treatment group, each point = average of 4-6 ventral horns) Error bars represent s.e.m., * = P < 0.05, ** = P < 0.01. Each point represents one mouse.

Expression Data

Expression Detail
Antibody Labeling
Phenotype Data

Phenotype Detail
Acknowledgments
This image is the copyrighted work of the attributed author or publisher, and ZFIN has permission only to display this image to its users. Additional permissions should be obtained from the applicable author or publisher of the image. Full text @ EBioMedicine