FIGURE

Fig. 5

ID
ZDB-FIG-221211-71
Publication
Ablain et al., 2022 - Loss of NECTIN1 triggers melanoma dissemination upon local IGF1 depletion
Other Figures
All Figure Page
Back to All Figure Page
Fig. 5

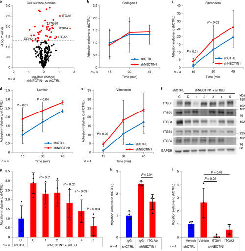
a, Volcano plot representing the significance and relative abundance of cell-surface proteins in A375 human melanoma cells in the presence or absence of NECTIN1. A P value (two-tailed t-test) threshold of 0.05 was chosen (red: P < 0.05, black: P > 0.05). Some of the most differentially expressed proteins are indicated. be, Adhesion of A375 human melanoma cells stably expressing an shRNA directed against NECTIN1 (shNECTIN1) relative to cells expressing a control shRNA (shCTRL) to collagen-I-, fibronectin-, laminin- or vitronectin-coated surfaces at various timepoints after seeding. Data represent mean ± s.d. of four independent experiments (paired two-tailed t-test). f, Western blot analysis of ITGB levels in the cells described in panel b transfected with a control siRNA (C) or siRNAs targeting ITGB1 (1), ITGB2 (2), ITGB3 (3), ITGB4 (4) or ITGB5 (5). Data are representative of four independent experiments. g, Migration of the cells described in panel f relative to cells stably expressing a control shRNA (shCTRL) and transfected with a control siRNA in a transwell assay after 12 h of serum starvation. Cells were allowed to migrate for 6 h. Data represent mean ± s.d. of four independent experiments (paired two-tailed t-test; P values are shown for the comparisons siITGB versus siCTRL (shNECTIN1)). h, Migration of A375 human melanoma cells stably expressing an shRNA directed against NECTIN1 (shNECTIN1) relative to cells expressing a control shRNA (shCTRL) in a transwell assay upon treatment with an integrin α6β4 blocking antibody (ITG Ab, GoH3, 40 μg ml−1). Cells were allowed to migrate for 6 h. Data represent mean ± s.d. of four independent experiments (paired two-tailed t-test). IgG, immunoglobulin G. i, Migration of A375 human melanoma cells stably expressing an shRNA directed against NECTIN1 (shNECTIN1) relative to cells expressing a control shRNA (shCTRL) in a transwell assay upon treatment with two integrin αvβ3 and αvβ5 inhibitors (ITGi#1: SB273005; ITGi#2: echistatin). Cells were allowed to migrate for 6 h. Data represent mean ± s.d. of four independent experiments (paired two-tailed t-test).

Expression Data

Expression Detail
Antibody Labeling
Phenotype Data

Phenotype Detail
Acknowledgments
This image is the copyrighted work of the attributed author or publisher, and ZFIN has permission only to display this image to its users. Additional permissions should be obtained from the applicable author or publisher of the image. Full text @ Nat. Genet.