FIGURE

Fig. 1

ID
ZDB-FIG-230703-2
Publication
Kareklas et al., 2023 - Autism-associated gene shank3 is necessary for social contagion in zebrafish
Other Figures
All Figure Page
Back to All Figure Page
Fig. 1

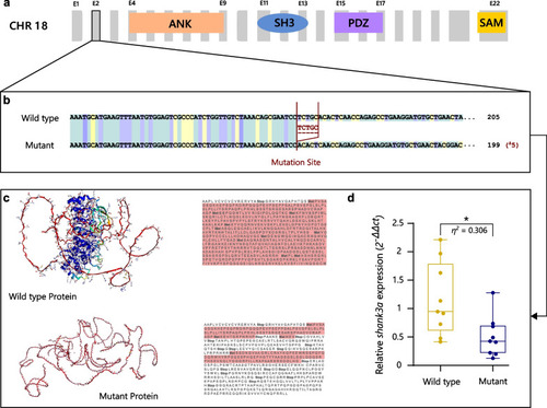
Characterization of the genetic mutation of shank3a and its effects on protein transcription and shank3a expression. (a) The shank3a paralogue is found on chromosome 18, where mutation to Exon 2 precedes the localisation of the four typical SHANK3 domains, ankyrin repeats (ANK), SRC Homology 3 (SH3), PDZ and sterile α motif (SAM). (b) The genetic mutation induced in our study included a five base pair deletion that elicits (c) transcription of a markedly truncated protein structure and (d) significant decreases in shank3a expression

Expression Data
Gene:
Fish:
Anatomical Term:
Stage: Adult

Expression Detail
Antibody Labeling
Phenotype Data
Fish:
Observed In:
Stage: Adult

Phenotype Detail
Acknowledgments
This image is the copyrighted work of the attributed author or publisher, and ZFIN has permission only to display this image to its users. Additional permissions should be obtained from the applicable author or publisher of the image. Full text @ Mol Autism