FIGURE

Fig. 1.

ID
ZDB-FIG-231002-105
Publication
Leid et al., 2023 - Deletion of taf1 and taf5 in zebrafish capitulate cardiac and craniofacial abnormalities associated with TAFopathies through perturbations in metabolism
Other Figures
All Figure Page
Back to All Figure Page
Fig. 1.

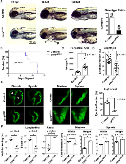
corastl325/stl325 embryos display reduced survival and heart failure. (A) Light microscopy showing the emergence of pericardial edema between 72 and 120 h post fertilization (hpf). P, pericardium; H, heart. Phenotype ratios are presented on the right. (number of trials=4; number of samples per trial=48) (B) Survival curve of corastl325 embryos relative to their unaffected clutchmates (number of trials=4; number of samples per trial=48). (C) Quantification of light microscopy images measuring area of the pericardium (number of trials=4; number of samples per trial=48). (D) Quantification of light microscopy images measuring ejection fraction (number of trials=4; number of samples per trial=48). (E) Lightsheet microscopy generated images of 96 hpf embryos harboring the cmlc::GFP transgenic reporter. Hearts are shown in systole and diastole. A, atrium; V, ventricle. Quantification of ejection fraction (n=4). (F) Quantification of changes in cell dimension using lightsheet-generated videos (n=4).

Expression Data

Expression Detail
Antibody Labeling
Phenotype Data
Fish:
Observed In:
Stage Range: Day 4 to Days 14-20

Phenotype Detail
Acknowledgments
This image is the copyrighted work of the attributed author or publisher, and ZFIN has permission only to display this image to its users. Additional permissions should be obtained from the applicable author or publisher of the image. Full text @ Biol. Open