FIGURE

Figure 2

ID
ZDB-FIG-240118-29
Publication
Ermis et al., 2023 - Leukotriene B4 receptor 2 governs macrophage migration during tissue inflammation
Other Figures
All Figure Page
Back to All Figure Page
Figure 2

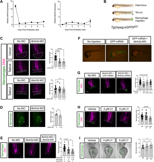
Morpholino oligonucleotide against ltb4r2a in zebrafish impairs macrophage migration.A, qRT-PCR for ltb4r2a and ltb4r2b during different ages of zebrafish. N = 3 biological replicates per time point. B, schematic representation of tail cut injury in Tg(mpeg:eGFP)gl22 zebrafish larvae in which macrophages are labeled green. C, representative images of macrophages (green) and DNA (magenta) (left panels) following injection of morpholino oligonucleotides (MOs) against ltb4r2a and ltb4r2b, and corresponding quantification of macrophage number at the site of injury (right panels). Scale bar = 100 μm; D, representative images of macrophages (green) in Tg(mpeg:eGFP)gl22 zebrafish larvae yolk sac (left panels) and quantification of macrophage numbers (right panel). Scale bar 100 μm. E, representative images of macrophages (green) and DNA (magenta) in zebrafish larvae injected with indicated MOs (left panels) and quantification of macrophage number at the site of injury (right panel). Scale bar = 100 μm. F, representative images of 1 dpf zebrafish embryos following injection with GFP mRNA with or without the ltb4r2a MO. Scale bar = 500 μm. G, representative images of macrophages (green) and DNA (magenta) in zebrafish larvae injected with indicated MOs and mRNAs (left panels) and quantification of macrophage number at the site of injury (right panel). Scale bar = 100 μm. H, representative images of macrophages (green) and DNA (magenta) in zebrafish larvae treated with vehicle or indicated concentrations of LY255283 (left panels) and quantification of macrophage number at the site of injury (right panel). Scale bar = 100 μm. I, representative images of macrophages (green, indicated by black arrowheads) in Tg(mpeg:eGFP)gl22 zebrafish larvae yolk sac following treatment with with vehicle or indicated concentrations of LY255283 (left panels) and quantification of macrophage numbers (right panel). Scale bar = 100 μm. Data are presented as mean ± SEM; Each data point represents an independent biological replicate from different animals. For statistics, unpaired two-tailed t-tests were used for comparison of two values, and 1-way ANOVA with Tukey post-test for more than two comparisons.

Expression Data
Genes:
Fish:
Anatomical Term:
Stage Range: 90%-epiboly to Day 5

Expression Detail
Antibody Labeling
Phenotype Data
Fish:
Conditions:
Knockdown Reagents:
Observed In:
Stage: Protruding-mouth

Phenotype Detail
Acknowledgments
This image is the copyrighted work of the attributed author or publisher, and ZFIN has permission only to display this image to its users. Additional permissions should be obtained from the applicable author or publisher of the image. Full text @ J. Biol. Chem.