FIGURE

Fig. 4

ID
ZDB-FIG-240916-180
Publication
Cömert et al., 2024 - HSP60 chaperone deficiency disrupts the mitochondrial matrix proteome and dysregulates cholesterol synthesis
Other Figures
All Figure Page
Back to All Figure Page
Fig. 4

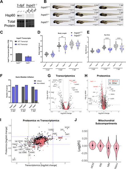
Zebrafish Hsp60 knockout results in early larval developmental abnormalities. (A) Hsp60 protein levels of hspd1+/+, hspd1+/−, and hspd1−/− larvae at 3 dpf, and hspd1−/− larvae at 3, 5, and 7 dpf. Assessed by western blot (n = 6). (B) Lateral imaging of hspd1−/− larvae at 3, 5, and 7 dpf indicated developmental delay at 5 and 7 dpf, but hspd1+/− larvae showed no significant phenotypic differences compared to hspd1+/+ larvae. (C) Quantification of WT and KO hspd1 transcript levels in hspd1+/+ and hspd1−/− larvae at 5 dpf, quantified by RNA sequencing. (D–F) Phenotypic quantification of body length (D), eye size (E), and swim bladder inflation (F) in hspd1+/+ (n = 28), hspd1−/− (n = 31) larvae at 3, 5, and 7 dpf. (G–H) Volcano plots showing analysis of transcriptome (G), and proteome (H) changes between hspd1+/+ and hspd1−/− larvae. Cut-off values are indicated with dashed lines. Mitochondrial proteins based on MitoCarta3.0 (MC3.0; [ 2 ]) are highlighted with red points. (I) Comparison plot of log2fold changes of Proteomics versus Transcriptomics in hspd1−/− larvae. Cut-off values are indicated with dashed lines. Mitochondrial proteins are highlighted in red. Genes significantly up- or down-regulated at both transcript and protein level are labeled. (J) Violin plots distinguishing proteins from mitochondrial sub-compartments of hspd1−/− larvae in comparison to hspd1+/+ larvae. Statistical significance was determined with one-way ANOVA: ∗p < 0.05, ∗∗∗∗p < 0.0001. Abbreviations: dpf, days post-fertilization; KO, knockout; sgRNA, single guide RNAs; WT, wild type.

Expression Data
Gene:
Fish:
Anatomical Term:
Stage: Day 5

Expression Detail
Antibody Labeling
Phenotype Data
Fish:
Observed In:
Stage Range: Protruding-mouth to Days 7-13

Phenotype Detail
Acknowledgments
This image is the copyrighted work of the attributed author or publisher, and ZFIN has permission only to display this image to its users. Additional permissions should be obtained from the applicable author or publisher of the image. Full text @ Mol Metab