FIGURE

Fig 3

ID
ZDB-FIG-250505-108
Publication
Dogra et al., 2025 - Modulation of NMDA receptor signaling and zinc chelation prevent seizure-like events in a zebrafish model of SLC13A5 epilepsy
Other Figures
All Figure Page
Back to All Figure Page
Fig 3

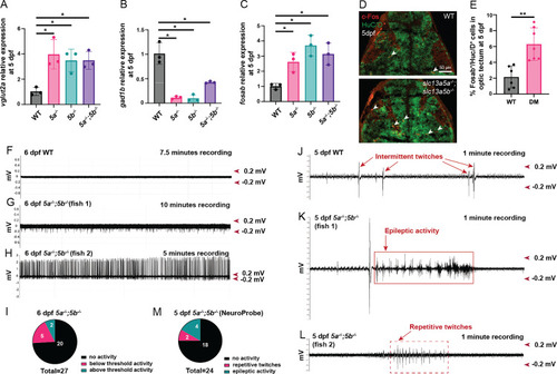
E/I imbalance, fosab expression and brain hyperexcitability analysis in slc13a5 mutants.

(A-C) qPCR analysis for relative vglut2a, gad1b and fosab mRNA expression in the heads of 5 dpf slc13a5 mutants compared to WT. WT and slc13a5 mutants, n =  3 ×  10 larvae pooled. vglut2a is upregulated and gad1b is downregulated in slc13a5 mutants indicating dysfunctional E/I balance. fosab is upregulated in slc13a5 mutants indicating brain hyperexcitability. (D, E) 5 dpf WTs and slc13a5 mutants; α-HuC/D (green), c-Fos (red). Percentage of Fosab+/HuC/D + cells (out of total HuC/D + cells) in the optic tectum at 5 dpf. slc13a5 mutants show an increase in Fosab + neuron population compared to WTs. WT, n = 6; 5a−/−;5b−/−, n = 7. (F-I) Representative extracellular recordings obtained from optic tectum of 6 dpf WTs and slc13a5 mutants, and a pie chart of the number of slc13a5 mutants showing different patterns of extracellular field potentials. The repetitive inter-ictal like discharges (<1s duration) with above threshold (>0.2mV), high-frequency, large-amplitude spikes seen in 7.4% 5a−/−;5b−/− larvae are indicative of increased network hyperexcitability. 18.5% 5a−/−;5b−/− larvae also displayed below threshold (<0.2mV) brain activity. WT, n = 8 out of 8 with no abnormal activity. (J-M) Representative extracellular recordings obtained using a NeuroProbe placed in the optic tectum of 5 dpf WTs and 5a−/−;5b−/− larvae, and a pie chart of number of 5a−/−;5b−/− larvae showing different patterns of neuronal activity. 91.7% WTs and 100% 5a−/−;5b−/− larvae intermittently twitched (as indicated by red arrows in J) but the deflections were distinguishable from epileptic activities. 16.7% 5a−/−;5b−/− larvae showed epileptic pattern consisting of a series of short bursts, with a total duration of> 10s (as shown by red arrows in K) and 8.3% 5a−/−;5b−/− larvae showed repetitive twitches (>5s) at consistent frequency of ~ 1.8 Hz (as shown by red arrows in L), another indication of seizures. WT, n = 12 out of 12 with no abnormal activity. Data are Mean ±  S.D., * P ≤  0.05, **P ≤  0.01- Unpaired t test. The data underlying this figure can be found in S1 Data.

Expression Data
Genes:
Fish:
Anatomical Terms:
Stage: Day 5

Expression Detail
Antibody Labeling
Phenotype Data
Fish:
Observed In:
Stage Range: Day 5 to Day 6

Phenotype Detail
Acknowledgments
This image is the copyrighted work of the attributed author or publisher, and ZFIN has permission only to display this image to its users. Additional permissions should be obtained from the applicable author or publisher of the image. Full text @ PLoS Biol.