IMAGE

Figure 3

ID
ZDB-IMAGE-200824-3
Source
Figures for Johansson et al., 2020
Image
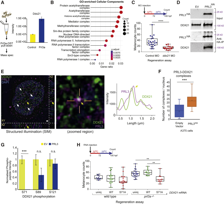
Figure Caption

Figure 3

Prl3a Interacts with Ddx21 in Zebrafish and Melanoma Cell Nuclei

(A) Experimental overview and intensity quantification of Ddx21 peptides from Prl3a-GST pull-downs. Bars and error bars are mean ± SEM. See also Table S1.

(B) Cellular component GO-enrichment analysis of Prl3a-interacting proteins identified by co-immunoprecipitation and mass-spectrometry (adjusted p values: Benjamini-Hochberg test).

(C) Quantification of melanocytes in a mitfavc7 regeneration assay following control or ddx21 morpholino injection, ∗∗∗∗p < 0.0001 Student's t test.

(D) Co-immunoprecipitation of human HA-tagged PRL3 protein from A375 cells: empty vector (EV) and PRL3-expressing stable transfected cells.

(E) Structured illumination microscopy (SIM) of endogenous PRL3 (magenta) and DDX21 (green) in C092 melanoma cells. Scale bar, 1 μm. Co-localization indicated (arrows); zoomed image shows PRL3-DDX21 co-localization with line scan, and intensity plot profile of line scan showing signal overlap (yellow arrow). DAPI: blue. See also Figure S3.

(F) Quantification of PRL3-DDX21 complexes per nucleus identified by SIM in A375 melanoma cells expressing empty vector or HA-tagged PRL3 (∗∗∗p < 0.001, error bars: x indicates the mean; Student's t test). See also Figure S3.

(G) Mass spectrometry of DDX21 phosphorylation sites in EV control cells (n = 5 samples) and cells expressing PRL3 (n = 7 samples) (∗∗∗p < 0.001; n.s., not significant; Bars and error bars are mean ± SEM; Student's t test). See also Table S2.

(H) Quantification of regenerating melanocytes in wild-type or prl3a mutant mitfavc7 embryos injected with mRNA encoding DDX21 (WT) or DDX21 S71A (S71A), or an uninjected control (uninj) (∗∗p < 0.01, ANOVA using Tukey’s analysis).

Acknowledgments
This image is the copyrighted work of the attributed author or publisher, and ZFIN has permission only to display this image to its users. Additional permissions should be obtained from the applicable author or publisher of the image.

Reprinted from Developmental Cell, 54(3), Johansson, J.A., Marie, K.L., Lu, Y., Brombin, A., Santoriello, C., Zeng, Z., Zich, J., Gautier, P., von Kriegsheim, A., Brunsdon, H., Wheeler, A.P., Dreger, M., Houston, D.R., Dooley, C.M., Sims, A.H., Busch-Nentwich, E.M., Zon, L.I., Illingworth, R.S., Patton, E.E., PRL3-DDX21 Transcriptional Control of Endolysosomal Genes Restricts Melanocyte Stem Cell Differentiation, 317-332.e9, Copyright (2020) with permission from Elsevier. Full text @ Dev. Cell