FIGURE SUMMARY
Title

PRL3-DDX21 Transcriptional Control of Endolysosomal Genes Restricts Melanocyte Stem Cell Differentiation

Authors
Johansson, J.A., Marie, K.L., Lu, Y., Brombin, A., Santoriello, C., Zeng, Z., Zich, J., Gautier, P., von Kriegsheim, A., Brunsdon, H., Wheeler, A.P., Dreger, M., Houston, D.R., Dooley, C.M., Sims, A.H., Busch-Nentwich, E.M., Zon, L.I., Illingworth, R.S., Patton, E.E.
Source
Full text @ Dev. Cell

ZFIN is incorporating published figure images and captions as part of an ongoing project. Figures from some publications have not yet been curated, or are not available for display because of copyright restrictions.

ZFIN is incorporating published figure images and captions as part of an ongoing project. Figures from some publications have not yet been curated, or are not available for display because of copyright restrictions.

ZFIN is incorporating published figure images and captions as part of an ongoing project. Figures from some publications have not yet been curated, or are not available for display because of copyright restrictions.

Prl3a Is an Inhibitor of Melanocyte Regeneration in Zebrafish

(A) Schematic of a small-molecule screen for regulators of MSC-derived melanocytes in zebrafish. MSC, melanocyte stem cell; NCC, neural crest cells.

(B) Images of zebrafish embryos treated with NFN1 ± DMSO or B4-Rh and after washout.

(C) Quantification of zebrafish melanocytes during normal development (n.s., not significant, Student’s t test) or in a NFN1-regeneration assay (ANOVA using Tukey’s analysis; p value = 0.0131; ∗∗∗∗p ≤ 0.0001).

(D) Predicted binding of B4-Rh (yellow sticks) in the NMR model of PRL3 (gray transparent surface and secondary structure; red, helix; green, loop). Purple-dashed line: predicted hydrogen bond to E50. All other protein-ligand interactions are apolar. The ligand sits in a hydrophobic pocket formed by residues: V48, C49, W68, P69, A74, P75, P77, V80, A111, V113, and the methylene groups of the side chain of Q145. These residues, and E50, are conserved in zebrafish Prl3a.

(E and F) (E) Images and (F) quantification of wild type, Tg(β-actin:prl3a), prl3a−/−and prl3 double mutant (prl3a−/−; prl3b−/−) zebrafish in a mitfavc7 MSC regeneration assay (∗∗ < p < 0.01; ∗∗∗∗p < 0.0001; n.s., not significant; ANOVA using Tukey’s test).

(G) RNA overexpression of prl3a and prl3a C104S in zebrafish embryos (50 hpf).

See also Figures S1 and S2.

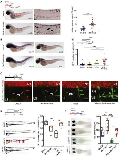
Inhibition of Prl3 Leads to Premature Melanoblast Expansion during Regeneration

(A) mitfa in situ hybridization of DMSO and B4-Rh-treated mitfavc7 zebrafish. Red box: zoomed region. Arrows: mitfa+ melanoblasts. LS, lateral stripe; NT, neural tube. Percentage area covered by mitfa-positive staining per embryo quantified (∗∗∗∗p < 0.0001, t = 4.670, df = 35, unpaired, two-tailed t test). Line and error bars, mean ± SEM (DMSO, n = 23; B4-Rh, n = 14 embryos).

(B) sox10 (DMSO, n = 21; B4-Rh, n = 16) and foxd3 (DMSO, n = 10; B4-Rh, n = 10) RNA in situ hybridization of treated mitfavc7 zebrafish.

(C) Confocal imaging of the MSC lineage during treatments specified. Tg(mitfa:GFP) marks regenerating melanoblasts (green arrows). Tg(nbt:dsRED) marks neural tube and axons (red arrows). n = 3 zebrafish per condition. NT, neural tube; PN, peripheral nerves; LS, lateral stripe. Maximum projection. Stack height: 30 μm. Scale bar: 20 μm.

(D) Quantification of area of GFP expression (pixels2) on individual peripheral nerves of 84 hpf Tg(mitfa:GFP, nbt:dsRED) zebrafish embryos, 12-h post-washout treatment specified. B4-Rhod, DMSO, NFN1, and combination, n = 3 embryos; B4-Rhod control, n = 2 embryos. Line and error bars, mean ± SEM ∗∗p = 0.0039, ∗∗∗∗p = < 0.0001, ANOVA using Tukey’s analysis.

(E) Lateral stripe melanocytes following specified treatments. AG.: AG1478. B4-Rhod: B4-Rhodanine. Red arrows: missing melanocytes; faint melanocytes from opposite side of the body are also visible. Quantification of melanocytes on the lateral stripe of embryos at 96 hpf, p = 0.0364; ∗∗∗p = 0.0003 and 0.0006 for DMSO versus AG. and AG. versus AG. + B4-Rhod, respectively, ANOVA using Tukey’s analysis.

(F) Melanocyte regeneration in mitfavc7 mutant embryos following specified treatments. AG.: AG1478. B4-Rhod or B4-Rh: B4-Rhodanine. Quantification of dorsal stripe melanocytes per embryo 40-h post-washout and mitfa activation, ∗∗p = 0.0013, 0.0023 for DMSO versus B4-Rhod and B4-Rhod versus AG + B4-Rhod, respectively; ∗∗∗∗p < 0.0001, ANOVA using Tukey’s analysis.

Prl3a Interacts with Ddx21 in Zebrafish and Melanoma Cell Nuclei

(A) Experimental overview and intensity quantification of Ddx21 peptides from Prl3a-GST pull-downs. Bars and error bars are mean ± SEM. See also Table S1.

(B) Cellular component GO-enrichment analysis of Prl3a-interacting proteins identified by co-immunoprecipitation and mass-spectrometry (adjusted p values: Benjamini-Hochberg test).

(C) Quantification of melanocytes in a mitfavc7 regeneration assay following control or ddx21 morpholino injection, ∗∗∗∗p < 0.0001 Student's t test.

(D) Co-immunoprecipitation of human HA-tagged PRL3 protein from A375 cells: empty vector (EV) and PRL3-expressing stable transfected cells.

(E) Structured illumination microscopy (SIM) of endogenous PRL3 (magenta) and DDX21 (green) in C092 melanoma cells. Scale bar, 1 μm. Co-localization indicated (arrows); zoomed image shows PRL3-DDX21 co-localization with line scan, and intensity plot profile of line scan showing signal overlap (yellow arrow). DAPI: blue. See also Figure S3.

(F) Quantification of PRL3-DDX21 complexes per nucleus identified by SIM in A375 melanoma cells expressing empty vector or HA-tagged PRL3 (∗∗∗p < 0.001, error bars: x indicates the mean; Student's t test). See also Figure S3.

(G) Mass spectrometry of DDX21 phosphorylation sites in EV control cells (n = 5 samples) and cells expressing PRL3 (n = 7 samples) (∗∗∗p < 0.001; n.s., not significant; Bars and error bars are mean ± SEM; Student's t test). See also Table S2.

(H) Quantification of regenerating melanocytes in wild-type or prl3a mutant mitfavc7 embryos injected with mRNA encoding DDX21 (WT) or DDX21 S71A (S71A), or an uninjected control (uninj) (∗∗p < 0.01, ANOVA using Tukey’s analysis).

PRL3 Restrains Transcriptional Elongation of Endomembrane Vesicle Genes

(A) Schematic of 4sU protocol to detect nascent RNA transcripts.

(B) 4sU transcriptional profile for long genes in EV (empty vector) versus PRL3 over-expressing cells (PRL3). TSS, transcription start site; TES, transcription end site. Arrows indicate accumulation of transcripts to the 5′ end and loss of transcripts in the 3′ end of PRL3-expressing cells

(C) 4sU RNA-seq transcript coverage for ATP6V1C1 and ATP1A1 nascent transcripts. In control EV cells (black) most transcripts align with exons (black arrows), whereas transcripts in PRL3 expressing cells (red) accumulate are enriched at the 5′ end of the gene (red arrows).

(D) 4sU transcriptional profile for 5′-enriched genes in control and PRL3-expressing cells. Accumulation of transcripts to the 5′ end and a decrease at the 3′ end of the gene body (red arrows) in PRL3-expressing versus control EV cells.

(E) Volcano plot of differentially expressed genes in PRL3 versus EV control A375 cells by DESeq2-analysis using 4sU nascent RNA-seq data. See also Table S3.

(F) Bubble plot of GO cellular components in the PRL3-induced 5′ enriched genes. Endomembrane vesicle components highlighted in red.

(G) A375 melanoma cells expressing EV, PRL3, and PRL3 (C104S) stained with LysoTracker (red) and hoechst (blue). Scale bars: 50 μm.

(H) Quantification of the area of LysoTracker-positive vesicles per cell. ANOVA using Tukey’s analysis, ∗∗p = 0.0015; ∗∗∗∗p < 0.0001. Line and error bars, mean ± SEM.

(I) Quantification of the proportional mean intensity of LysoTracker-positive vesicles per cell. ANOVA using Tukey’s analysis, ∗∗∗p = 0.0005; ∗∗∗∗p < 0.0001. Line and error bars, mean ± SEM.

See also Figure S4.

PRL3 Restrains Pol II Transcriptional Elongation of DDX21 Target Genes at MITF Targets

(A) Venn diagram of overlapping genes between DDX21 ChIP targets (purple) and PRL3 5′-enriched genes (blue) (p = 7.63 e-99, Fisher's exact test). GO enrichment analysis of cellular components (false discovery rate [FDR] < 0.05). See also Table S4.

(B) DDX21 ChIP-seq data as log2 ratios of PRL3 over-expressing (PRL3) versus empty vector (EV) control for all long (All genes) and 5'-enriched genes., ∗∗p = 1.61 × 10−8, Wilcoxon signed-rank test.

(C) DDX21 ChIP-seq read profile for all long or 5′-enriched genes in control EV and PRL3-expressing cells. In 5′-enriched genes, PRL3 causes a net accumulation of DDX21 to the 5′ end (red arrows) versus EV control-treated cells (black arrow).

(D) Boxplots of RNAP II (total, Ser2P, and Ser5P) ChIP-seq data shown as ratios of PRL3 versus control read depth for all long genes and 5′-enriched genes. (5′-enriched p = 0.83, 1.26 × 10−18 3.93 × 10−11 for total, Ser2P, and Ser5P RNAP, respectively; Wilcoxon signed-rank test).

(E) RNAP II (Ser2P) ChIP-seq profile for 5′-enriched genes in EV control and PRL3-expressing cells. RNAP II (Ser2P) signal is decreased at the 5′ end (red arrow) and throughout the gene body versus control cells (black).

(F) 4sU RNA-seq and RNA PolII (Ser2P) ChIP-seq transcript coverage for ATP5F1A, an example 5′-enriched gene. In EV cells (gray) 4sU transcripts align with exons (gray arrows). In PRL3-expressing cells (red) transcripts are enriched at the 5′ end (red arrows) and RNAP II (Ser2P) depleted over the gene body versus EV control cells.

(G) MITF ChIP-seq signal surrounding the TSS (±1 kb) for non-5′-enriched (gray) and 5′-enriched (red) genes (p values determined using paired and un-paired Wilcoxon rank sum tests for within and between gene set comparisons, respectively).

(H) MITF ChIP-seq profile of ATP5V0D1, a 5′-enriched PRL3 target gene. Elevated MITF occupancy in PRL3 versus control EV cells proximal to the TSS.

(I) Venn diagram of DDX21 ChIP targets (white, 6,566 total), PRL3 5′-accumulated genes (pink, 1,745 total), and MITF ChIP targets (blue, 2,908 total). 162 genes overlap the three groups, highlighted in yellow (p = 6.67e−06, hypergeometric test). Table lists cellular component GO enrichment analysis of these 162 genes (FDR < 0.05). See also Table S4.

prl3 Mutants Are Rescued by a V-ATPase Inhibitor

(A) Single embryo transcriptomics of heterozygote Tg(β-actin:prl3a) zebrafish reveals atpv1aa is selectively downregulated versus wild-type control siblings. Adjusted p-value (p < 0.05) was determined by DESeq2 using the Wald test with Benjamini-Hochberg correction for multiple testing. See also Table S5.

(B) g:Profiler output shows V-ATPase complex GO enrichment for Tg(β-actin:prl3a) differentially expressed genes versus wild-type controls. Inset: diagram of V-type ATPase, all genes encoding components labeled red are downregulated in Tg(β-actin:prl3a) expressing embryos.

(C) K-nearest neighbor graph (SPRING webtool) of prl3a expression in neural crest lineages using Wagner et al. (2018) zebrafish 24 hpf single-cell data.

(D) GSEA plotting enrichment of V-ATPase genes in the prl3a-negative subpopulation of pigment cells from Wagner et al. (2018).

(E and F) (E) Images and (F) quantification of melanocytes in wild-type (WT) or prl3a/ mutant embryo ± concanamycin A in a mitfavc7 regeneration assay, ANOVA using Tukey’s test, ∗∗∗∗p < 0.0001.

A PRL3-High, Endolysosomal Gene-Low Signature in Human Melanoma Samples

(A) Patient samples ranked by PRL3 RNA expression. PRL3-high and PRL3-low subgroups were defined with a 10% threshold for TCGA (n = 366) and Leeds (n = 703) and 25% threshold for the Lund dataset (stage III patients, n = 124).

(B) GO enrichment analysis (cellular compartment) of PRL3 subgroups in TCGA (Cytoscape). Node radius represents GO term gene counts. Spokes represent shared gene counts between terms.

(C) Bubble plot of GO cellular components in PRL3-high versusPRL3-low melanomas. Over-representation analysis (FDR < 0.05). NES, normalized enrichment score.

(D) Kaplan Meier survival curves of PRL3-high versus PRL3-low melanomas in the Leeds and Lund cohorts Leeds dataset: p = 0.002; Lund dataset: p = 0.03; logrank tests.

(E) Heatmap of endolysosomal genes ranked by PRL3 expression (mean-centered): high (red), low (blue). Melanoma deaths are indicated in black; stages are indicated by shades of gray, darker shades represent higher stages. Patient classification: PRL3-low (red), PRL3-high (green), as in (D).

See also Figure S6; Table S6.

Acknowledgments
This image is the copyrighted work of the attributed author or publisher, and ZFIN has permission only to display this image to its users. Additional permissions should be obtained from the applicable author or publisher of the image.

Reprinted from Developmental Cell, 54(3), Johansson, J.A., Marie, K.L., Lu, Y., Brombin, A., Santoriello, C., Zeng, Z., Zich, J., Gautier, P., von Kriegsheim, A., Brunsdon, H., Wheeler, A.P., Dreger, M., Houston, D.R., Dooley, C.M., Sims, A.H., Busch-Nentwich, E.M., Zon, L.I., Illingworth, R.S., Patton, E.E., PRL3-DDX21 Transcriptional Control of Endolysosomal Genes Restricts Melanocyte Stem Cell Differentiation, 317-332.e9, Copyright (2020) with permission from Elsevier. Full text @ Dev. Cell