IMAGE

Fig. 4

ID
ZDB-IMAGE-220706-100
Source
Figures for Lozano-Gil et al., 2022
Image
Figure Caption

Fig. 4

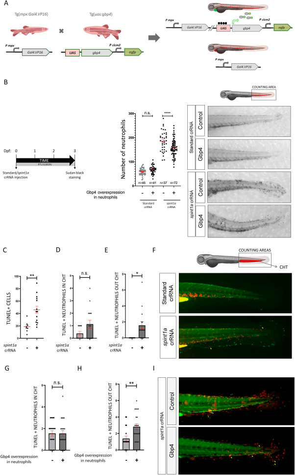
Fig. 4. Activation of the neutrophil inflammasome promotes pyroptotic cell death in neutrophil in zebrafish with skin inflammation. (A) Schematic showing the zebrafish lines used to activate neutrophil inflammasome. The offspring were screened using green fluorescent heart marker of the Tg(uas:gbp4). (B–I) One-cell stage zebrafish eggs from wild type (B, G-I) or Tg(lyz:dsRED) (C–F) were microinjected with control or spint1a crRNA/Cas-9 complexes. At 3 dpf, neutrophils were stained with Sudan black (B), visualized in Tg(lyz:dsRED) (C–F) or stained with an anti-Mpx antibody (red channel) (G–I), while dead cells were stained using a TUNEL assay (green channel) (C–I). The number of TUNEL+ neutrophils (lyz+ or Mpx+ cells) in and out of the CHT were quantified. Representative images of the different experimental groups are shown in F and I. *p < 0.05; **p < 0.01; ****p < 0.0001; n.s., non-significant.

Acknowledgments
This image is the copyrighted work of the attributed author or publisher, and ZFIN has permission only to display this image to its users. Additional permissions should be obtained from the applicable author or publisher of the image. Full text @ Dev. Comp. Immunol.