FIGURE SUMMARY
Title

Gasdermin E mediates pyroptotic cell death of neutrophils and macrophages in a zebrafish model of chronic skin inflammation

Authors
Lozano-Gil, J.M., Rodríguez-Ruiz, L., Tyrkalska, S.D., García-Moreno, D., Pérez-Oliva, A.B., Mulero, V.
Source
Full text @ Dev. Comp. Immunol.

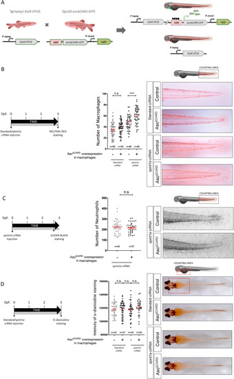
Fig. 1. Inhibition of the macrophage inflammasome leads to an increase in the number of macrophages in zebrafish with skin inflammation. (A) Schematic showing the zebrafish lines used to inhibit macrophage inflammasome. The offspring were screened using fluorescent green heart marker of the Tg(uas:ascΔCARD-GFP). (B, C) One-cell stage zebrafish eggs were microinjected with control or spint1a crRNA/Cas9 complexes. At 3 dpf, macrophages (B), neutrophils (C) and erythrocytes (D) were stained with neutral red, Sudan black and o-dianisidine, respectively. ****p < 0.0001; n.s., non-significant.

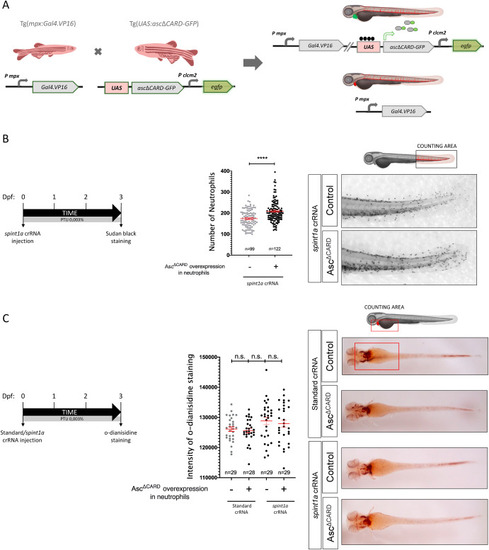
Fig. 2. Inhibition of the neutrophil inflammasome leads to an increase in the number of neutrophils in zebrafish with skin inflammation. (A) Schematic showing the zebrafish lines used to inhibit neutrophil inflammasome. The offspring were screened using fluorescent green heart marker of the Tg(uas:ascΔCARD-GFP). (B, C) One-cell stage zebrafish eggs were microinjected with control or spint1a crRNA/Cas9 complexes. At 3 dpf, neutrophils (B) and erythrocytes (C) were stained with neutral red, Sudan black and o-dianisidine, respectively. ****p < 0.0001; n.s., non-significant.

Fig. 3. Inhibition of the HSPC inflammasome does not affect the number of neutrophils in zebrafish with skin inflammation. (A) Schematic showing the zebrafish lines used to inhibit the inflammasome of HSPCs. The offspring was screening using fluorescent green heart marker of the Tg(uas:ascΔCARD-GFP). (B) One-cell stage zebrafish eggs were microinjected with control or spint1a crRNA/Cas9 complexes. At 3 dpf, neutrophils were stained with Sudan black. ***p < 0.001; n.s., non-significant.

Fig. 4. Activation of the neutrophil inflammasome promotes pyroptotic cell death in neutrophil in zebrafish with skin inflammation. (A) Schematic showing the zebrafish lines used to activate neutrophil inflammasome. The offspring were screened using green fluorescent heart marker of the Tg(uas:gbp4). (B–I) One-cell stage zebrafish eggs from wild type (B, G-I) or Tg(lyz:dsRED) (C–F) were microinjected with control or spint1a crRNA/Cas-9 complexes. At 3 dpf, neutrophils were stained with Sudan black (B), visualized in Tg(lyz:dsRED) (C–F) or stained with an anti-Mpx antibody (red channel) (G–I), while dead cells were stained using a TUNEL assay (green channel) (C–I). The number of TUNEL+ neutrophils (lyz+ or Mpx+ cells) in and out of the CHT were quantified. Representative images of the different experimental groups are shown in F and I. *p < 0.05; **p < 0.01; ****p < 0.0001; n.s., non-significant.

Fig. 5. Gsdme mediates pyroptotic cell death in neutrophil in zebrafish with skin inflammation. One-cell stage zebrafish eggs from Tg(mpx:gal4.vp16)/Tg(uas:gbp4) (see Fig. 4A) were microinjected with control or spint1a crRNA/Cas9 complexes. At 1 dpf, embryos were treated with the specific inhibitors of Gsdmea and Gsdmeb, Ac-SEVD-CMK (A) and Ac-FEID-CMK (B), respectively, and neutrophils were stained at 3 dpf with Sudan black. *p < 0.05; ***p < 0.001; n.s., non-significant.

Fig. 6. Proposed working models showing the induction of Gsdme-mediated pyroptotic cell death in macrophages and neutrophils during chronic inflammation. During chronic inflammation, inflammatory signals from the inflamed tissue reach hematopoietic tissue and promote the differentiation of HSPCs to macrophages and neutrophils (emergency myelopoiesis). A) Neutrophils are recruited by a gradient of inflammatory signals to the inflamed tissue and once there they develop their function and die by pyroptosis allowing the regulation of the number of neutrophils needed to resolve the inflammation. B) Inhibition of the neutrophil inflammasome by forced expression of DN-Asc impaired pyroptosis and leads to accumulation of neutrophils in the inflamed tissue. C) Activation of the neutrophil inflammasome by forced expression of Gbp4 further promotes pyroptosis of neutrophils infiltrated in the inflamed skin, resulting in neutrophil clearance. A similar mechanism operates in macrophages (not shown).

Acknowledgments
This image is the copyrighted work of the attributed author or publisher, and ZFIN has permission only to display this image to its users. Additional permissions should be obtained from the applicable author or publisher of the image. Full text @ Dev. Comp. Immunol.