IMAGE

Fig. 2

ID
ZDB-IMAGE-220706-98
Source
Figures for Lozano-Gil et al., 2022
Image
Figure Caption

Fig. 2

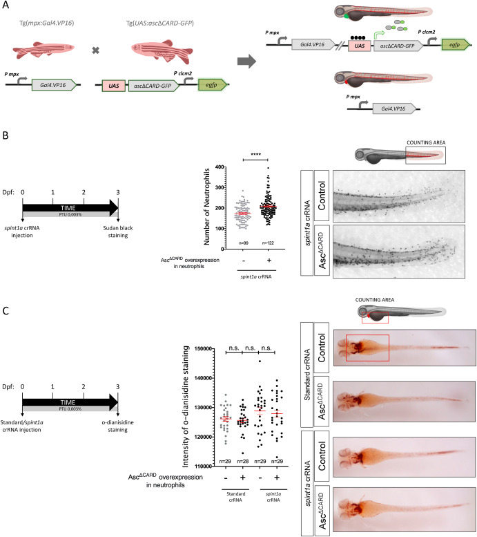
Fig. 2. Inhibition of the neutrophil inflammasome leads to an increase in the number of neutrophils in zebrafish with skin inflammation. (A) Schematic showing the zebrafish lines used to inhibit neutrophil inflammasome. The offspring were screened using fluorescent green heart marker of the Tg(uas:ascĪ”CARD-GFP). (B, C) One-cell stage zebrafish eggs were microinjected with control or spint1a crRNA/Cas9 complexes. At 3 dpf, neutrophils (B) and erythrocytes (C) were stained with neutral red, Sudan black and o-dianisidine, respectively. ****p < 0.0001; n.s., non-significant.

Acknowledgments
This image is the copyrighted work of the attributed author or publisher, and ZFIN has permission only to display this image to its users. Additional permissions should be obtained from the applicable author or publisher of the image. Full text @ Dev. Comp. Immunol.