IMAGE

Fig. 6

ID
ZDB-IMAGE-250219-14
Source
Figures for Yang et al., 2024
Image
Figure Caption

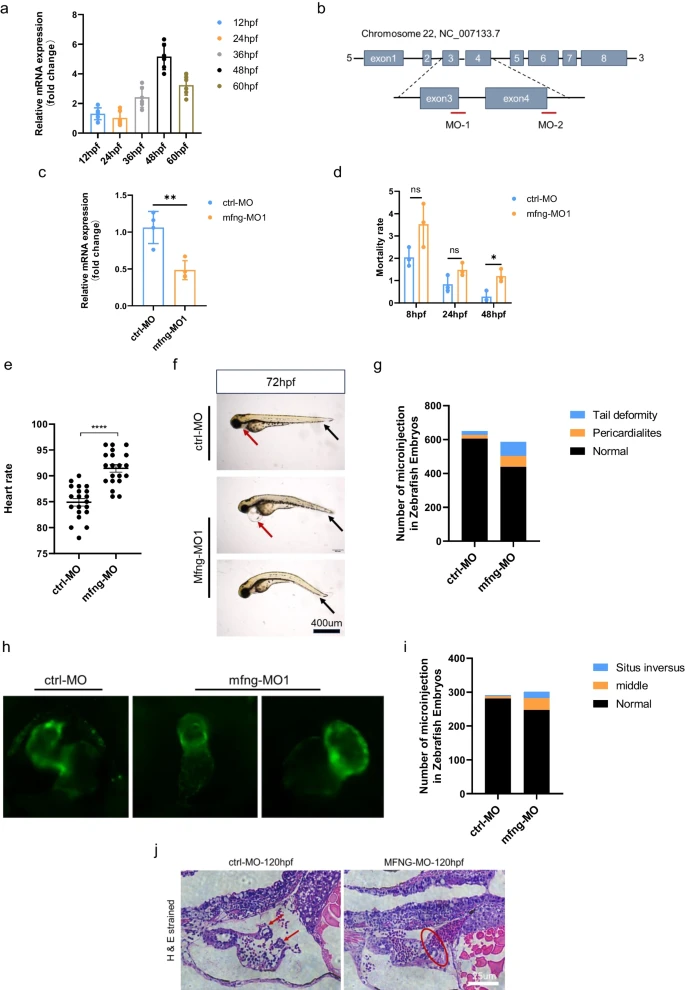
Fig. 6 MFNG role in zebrafish is fundamental for heart and valve development. a qRT-PCR analysis of the relative transcript level of MFNG during embryogenesis from 24 to 60 hpf. Data are shown as the mean ± SEM, n = 6. b Schematic representation of MFNG exons with the target sites of MFNG MO-1 and MFNG MO-2, which induce MFNG deficiency in zebrafish embryos by targeting the 3-exon–3-intron junction and the 4-exon–4-intron junction, respectively. c The efficacy of MFNG MO1 was confirmed by qRT-PCR. Data are presented as mean ± SEM, n = 4. d The lethality of ctrl-MO and MFNG-MO embryos from 8 to 48 hpf. The chi-square test was used for statistical analysis. e The heart rate of ctrl-MO and MFNG-MO embryos at 72 hpf. f Bright-field views of live ctrl-MO and MFNG-MO embryos at 72 hpf. Note the pericardial edema (red arrowhead) and tail deformity (black arrowhead). g Compared to the ctrl-MO group, the MFNG-MO group exhibited a significantly higher number of pericardial edema and tail deformities. h, i Lateral views of ctrl-MO embryos and MFNG-MO embryos at 72 hpf, captured in the Tg (myl7: EGFP) background. Zebrafish embryos in the MFNG-MO group displayed absent regular heart looping. The chi-square test was used for statistical analysis. j Sections of zebrafish embryos stained with HE at 120 h post-MO injection. In the MFNG-MO group, the valve leaflets observed in the ctrl-MO group are absent. The red arrow represents the heart valve, and the red oval denotes the atrioventricular boundary

Figure Data
Acknowledgments
This image is the copyrighted work of the attributed author or publisher, and ZFIN has permission only to display this image to its users. Additional permissions should be obtained from the applicable author or publisher of the image. Full text @ J. Mol. Med.