IMAGE

Figure 2

ID
ZDB-IMAGE-250411-18
Source
Figures for Zheng et al., 2025
Image
Figure Caption

Figure 2

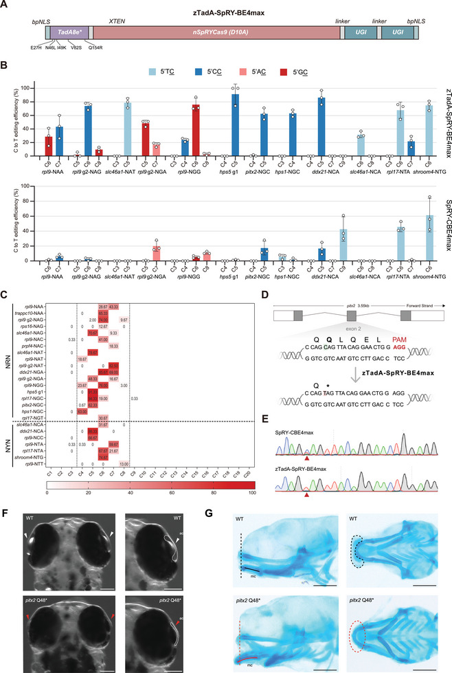
Efficient cytosine base editing in various sequence contexts targeting non‐canonical PAMs by zTadA‐SpRY‐BE4max. A) Schematic of the mRNA construct for zTadA‐SpRY‐BE4max. B) Comparison of the editing efficiency between SpRY‐CBE4max (bottom) and zTadA‐SpRY‐BE4max (top) targeting twelve different loci with different PAMs. C) Editing efficiency of zTadA‐SpRY‐BE4max at twenty‐five NNN PAM sites across eleven genes. The editing window is outlined by two dashed lines, and the average editing efficiency value for each cytosine locus is shown. D) Schematic diagram of the pitx2 Q48* target locus. The targeted sequence is shown with the PAM highlighted in red. The targeted cytosine nucleotide and expected changes are highlighted in green and red, respectively, while the targeted amino acid and expected changes in amino acid are indicated with bold text. E) Comparison of Sanger sequencing results for SpRY‐CBE4max and zTadA‐SpRY‐BE4max at the pitx2 Q48* target locus. The red arrowhead indicates the expected nucleotide substitutions. F) Dorsal view of 5 dpf F1 homozygous embryos with the pitx2 Q48* mutation, displaying absence of anterior chamber (ac). White arrows and dotted lines indicate the intact anterior chamber structure, while the abnormally developed ac structure within the mutant is highlighted by red arrows and traced dotted lines. Scale bar: 100 µm. G) Alcian blue staining of 5 dpf wild‐type and pitx2 Q48* homozygous mutant embryos in ventral and lateral views. The black dotted line and the red dotted line indicate the position of the ethmoid plate and Meckel's cartilage in the wild type and the mutant, respectively. Scale bar: 200 µm.

Acknowledgments
This image is the copyrighted work of the attributed author or publisher, and ZFIN has permission only to display this image to its users. Additional permissions should be obtained from the applicable author or publisher of the image. Full text @ Adv Sci (Weinh)