FIGURE SUMMARY
Title

Sequence Context-Agnostic TadA-Derived Cytosine Base Editors for Genome-Wide Editing in Zebrafish

Authors
Zheng, S., Liu, Y., Xia, X., Xiao, J., Ma, H., Yuan, X., Zhang, Y., Chen, Z., Peng, G., Li, W., Fei, J.F., Liu, Y.
Source
Full text @ Adv Sci (Weinh)

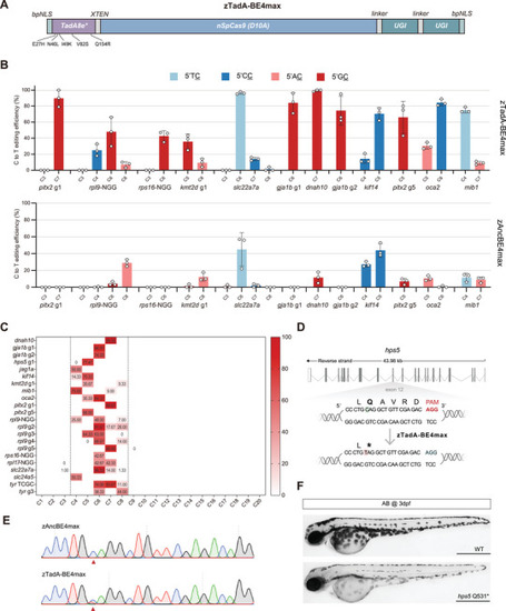
Efficient cytosine base editing in different sequence contexts mediated by zTadA‐BE4max. A) Schematic of the mRNA construct for zTadA‐BE4max. B) Comparison of the editing efficiency between zAncBE4max and zTadA‐BE4max targeting twelve different loci with NGG PAM. C) Summary of editing efficiency of zTadA‐BE4max at twenty‐two NGG PAM sites on fifteen genes. The editing window is outlined by two dashed lines, and the average editing efficiency value for each cytosine locus is shown. D) Schematic diagram of the hps5 Q531* target locus. The targeted sequence is shown with the PAM highlighted in red. The targeted cytosine nucleotide and expected changes are highlighted in green and red, respectively, while the targeted amino acid and expected changes in amino acid are indicated with bold text. E) Comparison of Sanger peak plots for zAncBE4max and zTadA‐BE4max at the hps5 Q531* locus. The red arrowhead indicates the expected nucleotide substitutions. F) Lateral view of 3dpf F1 homozygous embryos with the hps5 (Q531*) mutation (bottom), exhibiting pigmentation defects compared to the wild‐type (top). Scale bar: 500 µm.

Efficient cytosine base editing in various sequence contexts targeting non‐canonical PAMs by zTadA‐SpRY‐BE4max. A) Schematic of the mRNA construct for zTadA‐SpRY‐BE4max. B) Comparison of the editing efficiency between SpRY‐CBE4max (bottom) and zTadA‐SpRY‐BE4max (top) targeting twelve different loci with different PAMs. C) Editing efficiency of zTadA‐SpRY‐BE4max at twenty‐five NNN PAM sites across eleven genes. The editing window is outlined by two dashed lines, and the average editing efficiency value for each cytosine locus is shown. D) Schematic diagram of the pitx2 Q48* target locus. The targeted sequence is shown with the PAM highlighted in red. The targeted cytosine nucleotide and expected changes are highlighted in green and red, respectively, while the targeted amino acid and expected changes in amino acid are indicated with bold text. E) Comparison of Sanger sequencing results for SpRY‐CBE4max and zTadA‐SpRY‐BE4max at the pitx2 Q48* target locus. The red arrowhead indicates the expected nucleotide substitutions. F) Dorsal view of 5 dpf F1 homozygous embryos with the pitx2 Q48* mutation, displaying absence of anterior chamber (ac). White arrows and dotted lines indicate the intact anterior chamber structure, while the abnormally developed ac structure within the mutant is highlighted by red arrows and traced dotted lines. Scale bar: 100 µm. G) Alcian blue staining of 5 dpf wild‐type and pitx2 Q48* homozygous mutant embryos in ventral and lateral views. The black dotted line and the red dotted line indicate the position of the ethmoid plate and Meckel's cartilage in the wild type and the mutant, respectively. Scale bar: 200 µm.

Complementary cytosine editing mediated by zTadA‐BEmv and zTadA‐BEmax. A) Schematic of the mRNA construct for zTadA‐BEmv. B) Comparison of the targeting window between zTadA‐BEmv (bottom) and zTadA‐BE4max (top) targeting six different loci with NGG PAM. C) Comparison of targeting window and editing efficiency between zTadA‐BEmax targeting twenty‐two NGG PAM sites across fifteen genes and zTadA‐BEmv targeting eleven NGG PAM sites across seven genes. The editing window of each tool is outlined by two dashed lines, and the average editing efficiency value for each cytosine locus is shown. D) Schematic diagram of the hps1 Q140* target locus. The targeted sequence is shown with the PAM highlighted in red. The targeted cytosine nucleotide and expected changes are highlighted in green and red, respectively, while the targeted amino acid and expected changes in amino acid are indicated with bold text. E) Sequencing results of F0 embryo after editing with zTadA‐BE4max. The red arrowhead indicates the expected nucleotide substitutions. F) Lateral view of 3 dpf F1 homozygous embryos with the hps1 (Q140*) mutation (bottom), exhibiting pigmentation defects compared to the wild‐type (top). Scale bar: 500 µm.

Acknowledgments
This image is the copyrighted work of the attributed author or publisher, and ZFIN has permission only to display this image to its users. Additional permissions should be obtained from the applicable author or publisher of the image. Full text @ Adv Sci (Weinh)