IMAGE

FIGURE 5

ID
ZDB-IMAGE-250916-10
Source
Figures for Park et al., 2025
Image
Figure Caption

FIGURE 5

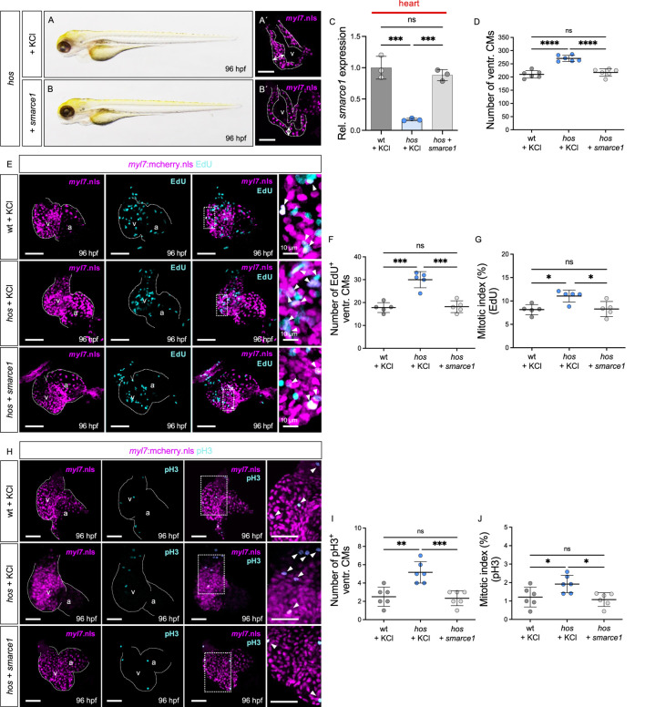
Restoration of smarce1 mRNA suppresses excessive CM proliferation. (A,B) Lateral view of hos mutant embryos injected with KCl (control) or wt zebrafish smarce1 mRNA at 96 hpf. (A′,B′) Confocal images of hos (myl7:mcherry.nls) with KCl or smarce1 mRNA injection at 96 hpf (scale bar: 50 µm). (C) Relative smarce1 mRNA expression in the hearts of wt or hos embryos with KCl or smarce1 mRNA injection at 96 hpf (n = 3). (D) Number of ventricular CMs in wt or hos mutants with injection of KCl or smarce1 mRNA at 96 hpf. (E) Confocal images of EdU-incorporated hearts dissected from Tg (myl7:mCherry.nls) or hos (myl7:mCherry.nls) with KCl or smarce1 mRNA injection (scale bar: 50 µm). (F,G) Statistical analyses of the EdU assay (EdU+ ventricular CMs and the mitotic index) in KCl- or smarce1 mRNA-injected wt and hos (n = 5). Injection of smarce1 mRNA rescues cardiac hyperplasia of hos. (H) Confocal images of dissected hearts from wt or hos crossing with Tg (myl7:mcherry.nls) after KCl or smarce1 mRNA injection (scale bar: 50 µm). IF staining of pH3 visualizes proliferating cells in the hearts of MO-injected embryos at 96 hpf. (I,J) Quantification of pH3+ CMs and the mitotic index showing attenuated ventricular CM proliferation in hos by smarce1 mRNA injection at 96 hpf (n = 5). v, ventricle; a, atrium; ventr., ventricular.

Acknowledgments
This image is the copyrighted work of the attributed author or publisher, and ZFIN has permission only to display this image to its users. Additional permissions should be obtained from the applicable author or publisher of the image. Full text @ Front Cell Dev Biol