FIGURE SUMMARY
Title

Smarce1 fine-tunes cardiomyocyte proliferation in the embryonic zebrafish heart

Authors
Park, D.D., Dahme, T., Krieg, L., Just, S., Rottbauer, W.
Source
Full text @ Front Cell Dev Biol

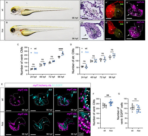
Heart of stone (hos) exhibits thickened myocardium accompanied with increased ventricular CMs. (A,B) Lateral view of wt clutch mates and hos mutant embryos at 96 hours post fertilization (hpf). (A′,B′) Hematoxylin/eosin staining of sagittal histological sections of wt and hos mutant ventricles at 96 hpf. In contrast to the wt ventricle, the hos mutant ventricular wall is thick and multilayered. (A″,B″) Confocal projections of wt and hos hearts dissected from Tg (myl7:mcherry.nls) and hos (myl7:mcherry.nls) at 96 hpf. (A‴,B‴) IF staining images of wt and hos hearts at 96 hpf. MF20 staining against meromyosin (red), which labels both cardiac chambers, the ventricle and atrium, and S46 staining against atrial-specific myosin (green) show normal cardiac chamber specification in both wt and hos embryos (scale bar: 50 µm). (C,D) Quantitative analyses of ventricular CMs at different developmental stages reveal significant increase in hos compared to that in wt at 96 hpf, while the hos mutation has no effect on the number of atrial CMs (n = 5). (E) Confocal images of dissected hearts from wt or hos crossed with Tg (myl7:cherry.nls;fli1:EGFP) at 96 hpf (scale bar: 50 µm). (F,G) Quantification of ventricular CMs and EGFP-positive (fli1-positive) cells in embryonic hearts of wt and hos at 96 hpf (n = 10). The number of endocardial cells in the ventricle is not altered in hos. v, ventricle; a, atrium; ventr., ventricular; atr., atrial.

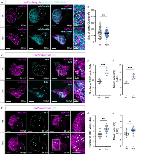
The hos mutation leads to not cardiac hypertrophy but hyperplasia due to increased proliferation of embryonic ventricular CMs. (A) Confocal projections of fluorescent CM nuclei (myl7.nls) and membrane (minUnc45b.CAAX) in embryonic hearts of wt and hos embryos at 96 hpf (scale bar: 50 µm). (B) Analyzed CM sizes of wt and hos ventricles (n = 102). (C) Dissected hearts of hos (myl7:mcherry.nls) incorporated with EdU visualizing DNA synthesis of cells at 96 hpf (scale bar: 50 µm). (D,E) Quantification of EdU-positive (EdU+) CMs indicating the S-phase of cell cycle (D) and the mitotic index of wt and hos(E) (n = 5). The hos mutation induces CM proliferative potential. (F) IF staining of pH3 visualizing the M-phase of cell proliferation in embryonic zebrafish hearts of wt and hos embryos at 96 hpf (scale bar: 50 µm). (G,H) Quantification of pH3-positive (pH3+) CMs and the mitotic index (pH3+ CMs/total ventr. CMs) in wt and hos ventricles at 96 hpf (n = 10). v, ventricle; a, atrium; ventr., ventricular.

The hos encodes the SWI/SNF chromatin remodeling complex subfamily gene smarce1, resulting in a frame shift and premature stop of smarce1 translation. (A) Integrated genetic and physical map of the hos locus on zebrafish chromosome 3. The hos mutation interval is flanked by the microsatellite markers Z9964 and Z9016 and was further defined using custom-made microsatellite markers (TD). The final hos interval encodes one full open reading frame, zebrafish smarce1, and an additional partial open reading frame, zebrafish prkcb1. Sequencing of both genes reveals a point mutation of thymine to cytosine at the splice donor site of intron 8 of the smarce1 gene. (B) Sequencing results showing a point mutation of thymine to cytosine at a splice donor site (intron 8) of smarce1 in hos. (C) Amplified smarce1 targeting intron 8 by RT-PCR, indicating an intron inclusion resulting from the point mutation. (D) Schematic description of translational premature stop codon (*) by the hos point mutation. (E) Smarce1 protein sequence alignment of homozygous hos mutant, wild-type zebrafish, mouse, and human nearby mutation site (dr: Danio rerio; mm: Mus musculus; hs: Homo sapiens). (F) Relative smarce1 mRNA expression in hos embryo and heart compared to that in wt at 96 hpf (n = 3). (G) Smarce1 protein levels are not detectable in hos embryo and heart compared to that in wt controls at 96 hpf.

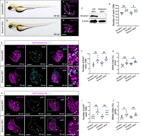
Knockdown of zebrafish smarce1 phenocopies hos cardiac hyperplasia. (A,B) Lateral views of control morpholino (MO; ctrl MO1) or smarce1 start MO (smarce1 MO1)-injected embryo at 96 hpf. Knockdown of smarce1 phenocopies the hos mutant phenotype, whereas the injection of specific control MO does not. (A′,B′) Dissected hearts from Tg (myl7:mcherry.nls) embryos after control or smarce1 MO1 injection (scale bar: 50 µm). Smarce1 knockdown results in a thickened ventricular wall of developing zebrafish heart at 96 hpf. (C) Smarce1 protein is absent in smarce1 MO1-injected embryos at 96 hpf. (D) Quantitative analyses of ventricular CM numbers show a significant increase in the hearts of smarce1 MO1- or MO2-injected embryos at 96 hpf (n = 5). (E) Confocal images of dissected hearts from control- or smarce1 MO1-injected embryos with EdU incorporation displaying CM nucleus (mCherry) and proliferating CMs (cyan) at 96 hpf (scale bar: 50 µm). (F,G) Numbers of EdU+ CMs and the mitotic index are significantly enhanced in smarce1 MO-injected embryonic ventricles compared to control (ctrl) MO-injected hearts at 96 hpf (n = 5). (H) IF images of smarce1 morphant (MO1) heart with pH3 staining displaying CM nucleus (mCherry) and proliferating CMs (cyan) at 96 hpf (scale bar: 50 µm). (I,J) Statistical assessment of counting pH3+ ventricular CMs and the mitotic index in wt and hos at 96 hpf after the injection of specific control MO1/2 or smarce1 MO1/2 reveals increased proliferation in zebrafish embryonic ventricles by the knockdown of smarce1(n = 5). v, ventricle; a, atrium; ventr., ventricular.

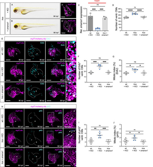
Restoration of smarce1 mRNA suppresses excessive CM proliferation. (A,B) Lateral view of hos mutant embryos injected with KCl (control) or wt zebrafish smarce1 mRNA at 96 hpf. (A′,B′) Confocal images of hos (myl7:mcherry.nls) with KCl or smarce1 mRNA injection at 96 hpf (scale bar: 50 µm). (C) Relative smarce1 mRNA expression in the hearts of wt or hos embryos with KCl or smarce1 mRNA injection at 96 hpf (n = 3). (D) Number of ventricular CMs in wt or hos mutants with injection of KCl or smarce1 mRNA at 96 hpf. (E) Confocal images of EdU-incorporated hearts dissected from Tg (myl7:mCherry.nls) or hos (myl7:mCherry.nls) with KCl or smarce1 mRNA injection (scale bar: 50 µm). (F,G) Statistical analyses of the EdU assay (EdU+ ventricular CMs and the mitotic index) in KCl- or smarce1 mRNA-injected wt and hos (n = 5). Injection of smarce1 mRNA rescues cardiac hyperplasia of hos. (H) Confocal images of dissected hearts from wt or hos crossing with Tg (myl7:mcherry.nls) after KCl or smarce1 mRNA injection (scale bar: 50 µm). IF staining of pH3 visualizes proliferating cells in the hearts of MO-injected embryos at 96 hpf. (I,J) Quantification of pH3+ CMs and the mitotic index showing attenuated ventricular CM proliferation in hos by smarce1 mRNA injection at 96 hpf (n = 5). v, ventricle; a, atrium; ventr., ventricular.

Myocardium-specific smarce1 overexpression reduces ventricular CM proliferation in the embryonic heart of Tg (myl7:Tet-On-smarce1/AcGFP). (A) Illustration of Tet-On system structure. The protein of rtTA-Adv is specifically expressed in the myocardium by the myl7 promotor. Under doxycycline treatment, smarce1 and AcGFP are bi-directionally induced in the myocardium. (B–D) Lateral view of wt and Tg(myl7:Tet-On-smarce1/AcGFP) embryos with or without doxycycline (dox) treatment at 96 hpf. (B′–D′) Confocal images of dissected hearts from Tg(myl7:mCherry.nls) and Tg(myl7:Tet-On-smarce1/AcGFP) × Tg(myl7:mCherry.nls) with or without dox treatment at 96 hpf. (E) Transcriptional level of smarce1 in the hearts of wt or Tg (myl7:Tet-On-smarce1/AcGFP) embryos showing dox-induced smarce1 overexpression at 96 hpf. (F) Confocal IF images of wt and Tg (myl7:Tet-On-smarce1/AcGFP) embryonic hearts with CM nuclei (myl7:mCherry.nls) and EdU incorporation at 96 hpf (scale bar: 50 µm). (G–I) Quantitative analyses of ventricular CM numbers, EdU+ ventricular CMs, and the mitotic index in wt or smarce1-overexpressed developing hearts at 96 hpf (n = 10). (J) IF images of the hearts from Tg (myl7:mCherry.nls) and Tg (myl7:Tet-ON-smarce1/AcGFP) × Tg(myl7:mCherry.nls) embryos stained with pH3 (scale bar: 50 µm). (K–M) Quantitative analyses of ventricular CM numbers, pH3+ ventricular CMs, and the mitotic index at 96 hpf (n = 10). v, ventricle; a, atrium; ventr., ventricular.

Schematic illustration showing the regulatory role of smarce1 in CM proliferation of embryonic zebrafish heart. Smarce1 negatively regulates CM proliferation in the embryonic zebrafish heart as its loss (hos) leads to cardiac hyperplasia by increasing CM proliferation, while its overexpression (Tet-On-smarce1) suppresses CM proliferation.

Acknowledgments
This image is the copyrighted work of the attributed author or publisher, and ZFIN has permission only to display this image to its users. Additional permissions should be obtained from the applicable author or publisher of the image. Full text @ Front Cell Dev Biol