FIGURE SUMMARY
Title

Zebrafish cdc25a is expressed during early development and limiting for post-blastoderm cell cycle progression

Authors
Nogare, D.E., Arguello, A., Sazer, S., and Lane, M.E.
Source
Full text @ Dev. Dyn.

Rescue of the cdc25-22 mutation in S. pombe by various cdc25 constructs. All experiments were performed in the cdc25-22 background. Growth conditions are indicated at left and all genes expressed from the nmt1 promoter are noted above.

Morphology of fixed DAPI-stained S. pombe cdc25-22 cells transformed with cdc25a or empty vector. Growth conditions are as indicated at left; all panels are to same scale. Scale bar = 10 μm.

In situ hybridization using a cdc25a antisense probe during epiboly. Represented are staged semi-quantitative RT-PCR results using either cdc25a (j) or ODC (k) specific primers. Cycle numbers are as indicated below panels, with stages at left. (+) plasmid positive control; (-RT) no RT control reactions. All embryos are oriented animal pole up. g and h are lateral views with the dorsal side to the right and i is a dorsal view. YSL, yolk syncytial layer; EVL, enveloping layer; n, notochord; np, neural plate. Scale bar = 20 μm.

EXPRESSION / LABELING:
Genes:
Fish:
Anatomical Terms:
Stage Range: 64-cell to Bud

In situ hybridization using cdc25a (a-r) and cdc25d (s-v) antisense probes. Stages are indicated in the lower left of each panel. p and q are cross-sections through a 24hpf embryo at the positions labeled in l o. v is a section as indicated in t. Anatomical structures, where appropriate for orientation, are labeled. Embryo orientations are as follows: a, e, h, and k are lateral views. b, f, I, l, o, and s are dorsal views of the anterior regions of the embryo, anteriormost to the left. d, g are similarly oriented but focused on the posterior region of the embryo. j, m, n, r, t, and u are lateral views. Cross-sections c, p, q, and v are dorsal up. tb, tailbud; n, notochord; pl, polster; fb, forebrain; mb, midbrain; hb, hindbrain; ov, optic vesicle; ye, yolk extension; nt, neural tube; np, nasal placodes. Scale bar = 20 μm.

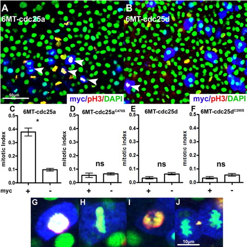
Overexpression of cdc25a and cdc25d in gastrulating zebrafish embryos. a,b: Example fields from either cdc25a or cdc25d expressing embryos following heatshock and staining. c-f: Mitotic index quantification. *P <0.01; ns, not significant. For cdc25a, n = 14 fields, and for cdc25d, n = 8 fields. See Experimental Procedures for details. g-j: Enlarged images of cdc25a expressing (myc+) cells in various phases of mitosis. Stains are as indicated in the lower right of a and b. White arrowheads in a and b indicate Myc-positive (therefore cdc25-positive) mitotic figures.

Acknowledgments
This image is the copyrighted work of the attributed author or publisher, and ZFIN has permission only to display this image to its users. Additional permissions should be obtained from the applicable author or publisher of the image. Full text @ Dev. Dyn.