FIGURE SUMMARY
Title

Integrin alphaV is necessary for gastrulation movements that regulate vertebrate body asymmetry

Authors
Ablooglu, A.J., Tkachenko, E., Kang, J., and Shattil, S.J.
Source
Full text @ Development

Integrin αV knockdown perturbs proper heart tube asymmetry in zebrafish embryos. (A-D) Dorsal views of 28 hours post-fertilization (hpf) embryos hybridized with a probe to cmlc2 to determine heart tube location. Scale bars: 100 μm. (A) Embryo injected with standard control MO. (B-D) Embryos injected with αV1. (E) Bar graphs showing effects of αV integrin loss of function on heart tube location. Data expressed as number of embryos with cmlc2 expression location divided by total number of embryos used per experiment x 100 (%) ± s.e.m. See also Table S1 in the supplementary material.

EXPRESSION / LABELING:
Gene:
Fish:
Knockdown Reagent:
Anatomical Term:
Stage: Prim-5
PHENOTYPE:
Fish:
Knockdown Reagent:
Observed In:
Stage: Prim-5

Integrin αV mRNA is a maternal factor and its specific knockdown in DFCs alters heart tube asymmetry. (A-C) WISH analysis in wild-type zebrafish embryos shows maternal expression of αV at the 4-cell stage (A) and sphere stage (4 hpf; B), and zygotic expression at 60-80% epiboly (E). (D-L) Lateral views of live embryos at 32 hpf (D-H) or 28 hpf (I-L). When integrin αV morpholinos (MOs) were delivered at the 1- to 4-cell stage, morphants developed hydrocephaly in the fourth ventricle (black arrowheads) that was also associated with formation of abnormal cerebellum. Control (D) and αV1miss (E) morphants had wild-type head phenotype. Insets in panels D to H represent ∼55 hpf head phenotype of respective morphants. Note intracerebral bleeding (pink color behind eyes) at 55 hpf. When control or αV1 MOs were injected into yolk at mid-blastula stage (512-1000 cells), which targets DFCs specifically, these animals had wild-type phenotype (I,J). (K,L) Fluorescence images corresponding to I and J, revealing that MOs were exclusively present in the yolk cell. (M) Bar graph showing the effects of αV integrin loss-of-function specifically in DFCs on heart tube location. Data expressed are similar to those in Fig. 1E. Scale bars: 100 μm in A-C; 500 μm in D-L. See also Table S3 in the supplementary material.

Migratory DFCs are not properly formed in αV morphants. (A-E) Dorsal views of MO-injected embryos were slightly tilted to visualize cas expression (arrows, black) in DFCs at 80% E. Gaps in DFC field are indicated with bracketed arrows. (F) Bar graph showing scores from DFC phenotypes. Phenotypic classification of DFCs were as follows: Wild-type (WT), ovoid DFC cluster; mutant, a linear array of DFCs with occasional gaps; none, no visible DFCs. Data expressed are similar to those in Fig. 1E. Scale bars: 20 μm. See also Table S4 in the supplementary material.

Integrin β1b morphants phenocopy the organ asymmetry defects of αV morphants. (A,B) Dorsal views of wild-type embryos at 80% E, hybridized with a probe to β1b and β5. Putative DFCs are positive for β1b transcripts (black arrow; A), and β5 transcripts are present in the marginal cells where there is a gap in this expression field (black arrow, B). (C,D) Double WISH samples showing simultaneous expression of cas (red orange) and β1b (dark purple; C); or cas (red orange) and β5 (dark purple; D). (E-H) Dorsal views of embryos, slightly tilted to visualize cas (E) and ntl (G) expression in DFCs. Delivery of β1b MOs to 1- to 4-cell-stage embryos caused improper formation of forerunner cell cluster, assessed by cas (E) and ntl (G) expression in DFCs at 80% E. DFCs in β1b morphants had occasional gaps and were separated from the axis (black arrow in G). (F,H) Bar graphs summarize DFC phenotypes using cas or ntl as markers. Phenotypic classification of DFCs and data analyses were similar to those in Fig. 3. (I,J) β1b morphants developed undulated tail and abnormal head phenotype, which were evident at 32 hpf. (K) spaw expression in β1b morphants in lateral plate mesoderm (LPM) in 15-17 somite stage (SS) embryos. Dorsal view of a representative β1bEI10 morphant (5 ng) showing right-sided spaw in LPM (arrowhead). (L) Bar graph showing the effects of β1b integrin loss-of-function on localization of spaw expression. (M) When β1bEI10 was injected into yolk at mid-blastula stage (512-1000 cells), animals had wild-type phenotype. (N) A representative fluorescence image corresponding to M that shows MO presence only in the yolk cell. (O) Bar graph showing effects of β1b integrin loss selectively in DFCs on heart tube location. Data expressed are similar to those in Fig. 1E. Scale bars: 50 μm in A-D; 20 μm in E; 100 μm in G,K; 500 μm in I,J,M,N.

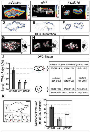
Effects of integrin αV1 or β1b knockdown on DFC orientation, shape and protrusive activity. At mid-gastrulation stages, DFCs show dynamic cellular protrusive activity and only control DFCs are normally mediolaterally oriented and have elongated morphology. (A-C) Dorsal views of Tg(sox17:GFP)-expressing embryos. Time-lapse images of migratory DFCs were collected by confocal microscopy at mid-gastrulation and migration was highlighted with pseudo-colors at one-minute intervals at the DFC cluster edge. Pseudo-colored outlines show the edges of DFC clusters at the timepoints indicated on the right. (A) At 70% E, all DFCs were clustered in αV1miss control embryos (1.75 ng; n=10) and remained clustered until the end of gastrulation (see also Movie 1 in the supplementary material). (B) Some DFCs in αV1 morphants (1.25 ng; n=6) formed clusters (white rectangles). Later in development, cells outside of these clusters detached from each other (see also Movie 3 in the supplementary material). (C) β1bEI10 (5 ng; n=6) morphants had multiple DFC clusters (see also Movie 5 in the supplementary material). (D-F) Pseudopod-like protrusion behavior of representative DFC cluster edges is shown between 4 to 5 minutes. Vectors illustrate the relative protrusion velocities of cells at the cluster edge and the direction of protrusions. Each vector represents a protrusion event, where its speed is proportional to the vector length. (D) Protrusions in αV1miss morphant DFCs formed towards the vegetal pole, whereas DFC protrusions in αV1 (E) and β1bEI10 morphants (F) lost their directionality. The relative locations of αV1 morphant DFCs that did not form any clusters, or detached from each other later in development, are highlighted with dotted lines (E). (G-I) Representative ∼3 μm thick focal plane confocal images of Tg(sox17:GFP)-expressing DFC clusters. Dorsal views of 80% E embryos are shown in all panels, anterior to the top. Half-rose diagrams show the angular distribution of the long axis of individual DFCs with respect to anterior-posterior (a,p) axis. Red arrows indicate the orientation of the long axis in each individual DFC that showed clear cellular boundary at these representative focal planes. Dividing DFCs (asterisks) were excluded from these measurements. ml, mediolateral axis. (J) The length (L) and width (W) measurements of individual DFCs were used to establish L-W ratios ± s.e.m. The majority of control αV1miss-injected embryos had a L-W ratio of 2.00, represented with ellipsoid cell shape. However, the L-W ratio in a significant fraction of morphant DFCs was close to 1.00, represented with circular cell shape. Total number of embryos and DFCs scored to determine individual cell orientation, length and width (L/W) ratios: 1.5 ng αV1miss (n=11, 251 DFCs); 1.25 ng αV1 (n=11, 218 DFCs); 5 ng β1bEI10 (n=11, 186 DFCs). (K) Average number of new and discrete large protrusions developed per DFC per hour were manually counted from the time-lapse confocal microscopy of migratory DFCs. DFC cluster edge in an αV1miss-injected embryo (see Movie 1 in the supplementary material) is outlined and a representative large protrusion is highlighted in red. The behavior and life span of the protrusions are shown below from 0-5 minutes. The bar graph shows the effects of αV and β1b knockdown on the number of protrusions formed per DFC per embryo per hour ± s.e.m. Total number of embryos studied: 1.5 ng αV1miss (n=5); 1.25 ng αV1 (n=3); 5 ng β1bEI10 (n=3). Scale bars: 50 μm in A-F; 20 μm G-I,K.

Apical attachment of DFC to EVL is maintained in αV and β1b morphants. (A-F′) Confocal images of DFCs in Tg(sox17:GFP)-expressing embryos (green) nuclear-stained (blue) and immunolabeled with anti-aPKC-ζ antibody (red) (A-C) or with anti-ZO-1 antibody (red) (D-F); channels are merged. Dorsal views of 80% E embryos are shown in all panels, anterior to the top. Sagittal confocal sections at the position of the dotted lines are shown in A′ to F′, embryo surface to the right. Representative embryos that were injected with 1.5 ng αV1miss (A,D), 1.25 ng αV1 (B,E), or 5 ng β1bEI10 (C,F). (A-C) 3D rendering of multiple focal planes through the embryo at the level of DFCs. At 80% E, aPKC-ζ staining demarcates the DFC-EVL interface (A′-C′, white arrowheads). (D-F) Single dorsal focal planes of DFC clusters. Embryos were immunolabeled with ZO-1, which was enriched between DFCs and the interior surface of overlying EVL (D-F′, white arrowheads). Scale bars: 30 μm.

αV and β1b knockdown disrupts physical properties of Kupffer′s vesicle. (A-G) Dorsal views of 6-8 SS embryos; confocal images of Kupffer′s vesicle (KV) cilia were detected by a fluorescent anti-acetylated tubulin antibody. Shown is a 3D rendering of multiple focal planes through the embryo at the level of KV. Total number of embryos used to determine number of cilia per KV and cilia length per morphant: uninjected (n=19); 1.75 ng αV1miss (n=16); 1.25 ng αV1 (n=12); 5 ng αVEI10 (n=9); 1.75 ng αV2 (n=9); 1.0 ng β1b1 (n=8); 5 ng β1bEI10 (n=10). Scale bars: 20 μm. (H) Graphic representation of KV volume versus cilia number per KV. (I) Graphic representation of the number of cilia per KV in control and knockdown embryos. Inset, cilia length in αV and β1b morphants, indicated with their respective panel labels A to G. Data represent mean ± s.e.m.

KV lumen does not properly form in αV and β1b morphants. Confocal images of Tg(sox17:GFP)-expressing embryos (green) are shown. (A-C,G-I) Single focal planes at the center of the DFC cluster immunolabeled with anti-ZO-1 antibody (red; A-C) or anti-aPKC-ζ antibody (red) and anti-acetylated tubulin antibody (white; G-I). (D-F) 3D renderings of anti-ZO-1 labeled embryos of A-C. Dorsal views of 6-8 SS embryos are shown in all panels, anterior to the top. Embryos injected with αV1miss control MO developed a large fluid-filled lumen (A,G) that had a uniform ZO-1-labeled tight junction lattice within the DFC-derived lining of the KV (D). However, in αV (B,H) and β1b (C,I) morphants, DFCs did not aggregate properly, yielding a dysmorphic ZO-1 lattice (E,F). Anti-aPKCζ staining shows that KV cells in αV1miss morphants were polarized (G), but not in αV (H) and β1b morphants (I). Scale bars: 30 μm.

Antisense αV MOs used in this study. (A) In the upper αV mRNA schematic, the relative locations of the translation-blocking antisense αV MOs are shown. In the lower αV mRNA schematic, the non-complementary AUG start site in modified, capped αV mRNA (mαV RNA) used for mRNA rescue is highlighted with a white box. (B) To assess the effectiveness of the αV1 MO, αV protein in zebrafish embryos was examined by western blotting of total zebrafish lysates. On the left, lysates from 5-8 somite stage (SS) embryos of uninjected (lane 1), control (2.5 ng; lane 2) and αV1 (1.25 ng; lane 3) were blotted with an affinity-purified rabbit polyclonal antibody raised against the extracellular domain of recombinant zebrafish αV (see Materials and methods). Quantification of αV protein levels in morphants relative to β-actin is shown on the right. Data represent mean ± s.e.m. of at least two independent experiments. (C) Exons 9 to 11 of the zebrafish αV genomic locus are represented with boxes and intronic segments with lines, not drawn to scale. The expected effect of the αVE110 splice-inhibiting MO is illustrated. (D) Schematic representation of putative wild-type αV and αV potentially transcribed in embryos injected with αVEI10 MO. Blue boxes 1 to 7 represent the putative amino-terminal 7-bladed β-propeller domain, and the gray box represents the putative transmembrane (TM) domain. Inhibition of splicing by αVEI10 MO would be predicted to result in a non-functional protein, which is truncated in the fifth blade of the β-propeller domain with an additional non-complementary 21 amino acid carboxy-terminal segment (green line). (E) Efficacy of αVEI10 MO on RNA splicing was assessed by RT-PCR analysis. Primers in αV amplified between exons 7 and 11 and yielded a 336 bp fragment in uninjected embryos (lane 1) or in embryos injected with 5 ng if an MO (β1bEI10 MO) designed to knock down the integrin β1b subunit (lane 2). By contrast, embryos injected with 5 ng of αVEI10 MO showed a predominant 283 bp fragment (lane 3) caused by deletion of exon 10. Negative control reactions in the absence of any template (dH2O, lane 7) or with total RNA extracts used as template showed no amplified PCR fragments. The following RNA templates were used as negative controls: uninjected embryos (lane 4); β1bEI10 MO-injected embryos (lane 5); and αVEI10 MO-injected embryos (lane 6). This experiment was repeated three times with similar results.

Visceral organ asymmetry in αV morphants can be partially rescued by overexpression of mαV mRNA. (A-H) Dorsal views of standard control MO-injected embryos (A,D,G) and αV1-injected embryos (B,E,H). (A-C) spaw expression in lateral plate mesoderm (LPM; black arrowhead) determined at 15-17 SS. (D-F) lft2 expression in heart primordia (asterisk) at 24 hours post-fertilization (hpf). (G-J) vtn in liver primordia (white arrow) and pdx-1 in pancreatic bud (white arrowhead) at 54-60 hpf. Black arrows in panels D and E show midline marker ntl expression in the notochord. Scale bars: 100 μm. Bar graphs C, F, I and J summarize the effects of αV integrin loss-of-function on localization of spaw in LPM (C), lft2 in heart primordia (F), vtn in liver primordia (I) and pdx1 in the pancreatic bud (J). Data expressed are similar to those from Fig. 1E. See also Table S2 in the supplementary material.

αV1 morphants exhibit intact, ntl-positive notochords. Lateral views of a wild-type embryo (A) and αV1-injected embryo (B). Single-color double WISH analysis of lft2 expression in heart primordia (asterisk) and midline marker ntl expression in the notochord (black arrows) at 24 hpf. Note that left-sided lft2-positive heart primordia in A became right-sided in αV1 morphants (B) and it is out of focus. Scale bars: 100 μm.

Migratory DFCs are not properly formed in αV morphants. In addition to cas (Fig. 4), sox17 and ntl expression in DFCs was also used to assess DFC location in integrin morphants at 80% E. Dorsal views of embryos were slightly tilted to visualize sox17 (A-E) and ntl (F-J) expression in DFCs. (K,L) Bar graphs showing scores from DFC phenotypes for each DFC marker. Phenotypic classification of DFCs were as follows: wild-type (WT), ovoid DFC marker expression domain; mutant, a linear DFC marker expression domain with occasional gaps; none, no visible DFC marker expression. Data are expressed as the number of embryos with DFC phenotypes divided by the total number of embryos used per experiment multiplied by 100 (%) ± s.e.m. Scale bars: 20 μm in A-E; 100 μm in F-J. See also Table S4 in the supplementary material.

Antisense β1b MOs used in this study. (A) β1b mRNA schematic; the relative location of the translation-blocking antisense β1b MOs is shown. (B) Exons 9 to 11 of the zebrafish β1b genomic locus are represented with boxes and intronic segments with lines; not drawn to scale. The expected effect of the β1bE110 splice-inhibiting MO is illustrated. (C) Efficacy of β1bEI10 MO on RNA splicing was assessed by RT-PCR analysis. Primers in β1b were amplified between exons 9 and 11 and yielded a 334 bp fragment in uninjected embryos (lane 1) or in embryos injected with 5 ng if an MO (αVEI10 MO) designed to knock down the integrin αV subunit (lane 3). By contrast, embryos injected with 5 ng of β1bEI10 MO showed 334 bp and 409 bp fragments (lane 2) caused by intron 10 insertion. Negative control reactions in the absence of any template (dH2O, lane 7) or with total RNA extracts used as template showed no amplified PCR fragments. The following RNA templates were used as negative controls: uninjected embryos (lane 4); β1bEI10 MO-injected embryos (lane 5); and αVEI10 MO-injected embryos (lane 6). This experiment was repeated three times with similar results. (D) Schematic representation of putative wild-type β1b and β1b potentially transcribed in embryos injected with β1bEI10 MO. Brown boxes represent hybrid domains, which flank the βA domain (blue box); the putative four epidermal growth factor (EGF) repeats are shown with yellow boxes and the gray box represents the putative transmembrane (TM) domain. Inhibition of splicing by β1bEI10 MO would be predicted to result in a non-functional protein, which is truncated in the first EGF repeat.

Acknowledgments
This image is the copyrighted work of the attributed author or publisher, and ZFIN has permission only to display this image to its users. Additional permissions should be obtained from the applicable author or publisher of the image. Full text @ Development