- Title
-
A Pou5f1/Oct4 dependent Klf2a, Klf2b, and Klf17 regulatory sub-network contributes to EVL and ectoderm development during zebrafish embryogenesis
- Authors
- Kotkamp, K., Mössner, R., Allen, A., Onichtchouk, D., and Driever, W.
- Source
- Full text @ Dev. Biol.
|
klf17 expression in the EVL shortly after MBT depends on Pou5f1. Analysis of klf17 expression at embryonic stages from 1000 cells to 75% epiboly in WT (A–E), Mspg (F–H) and MZspg embryos (I–M). All embryos are shown in animal (left column) or lateral view (right column); shield and 75% epiboly stages are oriented with dorsal to the right. Insets show lateral regions of transversal sections of embryos. (N) Microarray data for klf17 expression in WT, Mspg and MZspg embryos at sphere stage; rpl5b is not regulated by Pou5f1 and was used as normalization control. EXPRESSION / LABELING:
PHENOTYPE:
|
|
klf2a and b are differentially regulated by Pou5f1. klf2a (A–I) and klf2b (J–R) expression analysis by WISH at three different gastrula stages, 30%-epiboly, shield and 75% epiboly. All embryos are shown in animal (left column) or lateral view (right column); shield and 75% epiboly stages are oriented with dorsal to the right. Inserts show lateral regions of transversal sections. EXPRESSION / LABELING:
PHENOTYPE:
|
|
Expression of klf2a and b is supported by Pou5f1 and BMP. Analysis klf2b (A–L, upper part) and klf2a expression (M–Y, lower part) at sphere (left panel) and 30% epiboly stages (right panel). Bmp2b overexpression strongly activates klf2b at sphere (D) and 30% epiboly stage (J). In addition, the inhibition of the FGF receptor by SU5402 leads to upregulation (E and L) and dorsal expansion of the klf2b expression domain (L), whereas Fgf8a overexpression results in a strong reduction of klf2b expression (K). In contrast, the expression of klf2a is only slightly enhanced by bmp2b overexpression (P and W) and a bit reduced by Fgf8a overexpression (X). No changes in expression levels were detectable after SU5402 treatment (F and Y). The inhibition of FGF signaling in MZspg mutant embryos has no additional effect on the expression of both klf2 genes (F and R). nog1 overexpression has no effect on klf2a expression (T), while the expression levels of klf2b are reduced (H). EXPRESSION / LABELING:
PHENOTYPE:
|
|
Reduced expression of EVL-specific genes in Klf17 morphants, but increased expression of mesodermal genes in Klf2b morphants. (A,D) Cellular component and expression pattern annotation of genes downregulated in Klf17 Morpholino KD (A), and genes upregulated in Klf2b KD (D) was performed using GREAT. The charts show the top overrepresented categories belonging to zebrafish expression patterns (blue) and cellular components (red). The x axis values correspond to the binomial raw (uncorrected) P-values. Genes repressed in Klf17 KD show a statistically significant correlation to genes expressed in the extraembryonic EVL, while genes activated in Klf2b KD show a statistically significant correlation to genes expressed in the mesoderm. (B,C) Position-Weight matrices (PWMs) for the motifs overrepresented in the promoters of genes downregulated after Klf17 KD (B) and Klf2a KD (C) match canonical SP1–Klf4 sites. The E-value represents the statistical significance of the motif. (E) Genes normally expressed in the margin are upregulated upon Klf2a, Klf2b individual or double KD. The chart shows fold change values of the microarray probes for aldh1a2, her1, pcdh8, dlc, her7, msgn1, mespa in Klf2a KD, Klf2b KD and double KD compared to control Morpholino injected embryos (values for control Morpholino injected embryos are set to 1). Error bars – standard error of the mean, * – p-value <0.05 in Student′s T-test. EXPRESSION / LABELING:
PHENOTYPE:
|
|
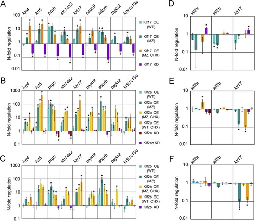
Klf17, Klf2a and Klf2b induce EVL-specific genes and regulate each other′s expression. The charts show fold change values for expression based on microarray probes for 9 selected EVL-specific genes (A–C), or klf2a, klf2b and klf17 probes (D–F) in Klf17 (A, D), Klf2a (B, E) and Klf2b (C, F) overexpression (OE) and knockdown (KD) assays compared to control injected embryos. Error bars – standard error of the mean, * – p-value <0.05 in Student′s T-test. Note, that while EVL-specific genes are induced by all Klfs, they are strongly repressed in Klf17 KD (A), but not in Klf2a or Klf2b KD (B, C). (D–F) Cross-regulatory interaction between klf17, klf2a and klf2b and their protein products. klf2a expression level is significantly higher in Klf17 KD, and klf2b expression levels are reduced by Klf17 OE (D). While Klf2a and Klf2b do not significantly affect expression of each other, they directly repress klf17 in MZspg, but not in WT background (E, F). EXPRESSION / LABELING:
PHENOTYPE:
|
|
Klf17 and Klf2a control expression of EVL keratins. (A–O) Expression analysis by whole-mount in situ hybridization at 6 hpf, embryos shown in animal view. All three analyzed keratins are expressed in the EVL. The expression of krt5 and krt17 are downregulated in Klf17 morphants (F–G and K–L) as well as in Pou5f1 mutant embryos (H–I and M–N). Overexpression of Klf17 in Pou5f1 mutants results in an upregulation of the expression of these two keratins in the EVL and/or to ectopic expression in embryonic tissues (J and O), while expression of krt4 was only slightly affected (A–E). (P–R) show temporal microarray expression profiles of krt4, krt5 and krt17 in WT (white squares) and MZspg (black triangles; Onichtchouk et al., 2010). Values are normalized to maximum expression (100). Error bars show SEM of three biological replicates for one probe. (S–W) Whole-mount in situ hybridization for krt17 at 4,7 hpf (30% epiboly), embryos shown in animal view. (S, T, U) Injection of Klf17-MO strongly reduces, and coinjection of Klf2a-MO and Klf17-MO completely suppressed krt17 expression in WT embryos. (V, W) Klf2a-MO strongly reduces krt17 expression in MZspg. Whole-mount in situ hybridization with klf2b probe at 6 hpf, embryos shown in lateral view. (X, Y) Klf17 suppresses expression of klf2b in the WT. EXPRESSION / LABELING:
PHENOTYPE:
|
|
|
|
|
Reprinted from Developmental Biology, 385(2), Kotkamp, K., Mössner, R., Allen, A., Onichtchouk, D., and Driever, W., A Pou5f1/Oct4 dependent Klf2a, Klf2b, and Klf17 regulatory sub-network contributes to EVL and ectoderm development during zebrafish embryogenesis, 433-47, Copyright (2014) with permission from Elsevier. Full text @ Dev. Biol.