FIGURE SUMMARY
Title

glucagon is essential for alpha cell transdifferentiation and beta cell neogenesis

Authors
Ye, L., Robertson, M.A., Hesselson, D., Stainier, D.Y., Anderson, R.M.
Source
Full text @ Development

β cell neogenesis from α cell transdifferentiation in zebrafish. (A-E) Confocal projections showing α (red) and β (green) cells in the principal islet of intact (A,B) and ablated (C-E) Tg(ins:CFP-NTR) larvae at 0, 1 and 16days post ablation (dpa). Scale bars: 10 µm. (F) Quantification of insulin+ cells in intact (gray line) and regenerating (red line) islets from 0 to 20dpf (ne3 for all groups except control 20dpf, n=1). The ratio of β cells in regenerating versus control islets is indicated. (G) Blood glucose measurements of non-ablated larvae (gray) and larvae in which β cells were ablated from 3-4dpf (red) (n=3). (H,I) Confocal projections of β cell lineage-marked islets in 5-dpf control and 1-dpa Tg(ins:Cre); Tg(hs:CSH); Tg(ins:Flag-NTR) larvae. β cells were labeled by inducible H2B-GFP at 3dpf before ablation and stained for GFP (green) and insulin (red). (J,K) Confocal planes of ablated (J) and regenerating (K) islets in Tg(ins:Flag-NTR); Tg(gcga:GFP); Tg(ins:dsRed) larvae. Red arrow in K indicates gcga:GFP+ ins:dsRed+ β cells in regenerating islet. (L-N) Confocal planes of Tg(gcga:Cre); Tg(hs:CSH); Tg(ins:Flag-NTR) islets labeled by H2B-GFP before ablation, and stained for GFP (green), insulin (red) and glucagon (blue). α cells are indicated by white arrows and β cells by the red arrow. (L) 6-dpf non-ablated islet, (M) 4-dpf ablated islet at 0dpa, and (N) 6-dpf islet at 2dpa. H2B-GFP+ regenerating β cells are indicated with yellow arrows. (O) Quantification of H2B-GFP+ and H2B-GFP β cells in 2-dpa islets (n=10). ***P≤0.001 (Student′s t-test).

δ cells, but not regenerating β cells, are lineage marked by sst2:Cre. (A-A′′′) Merged and single-channel images of 5-dpf Tg(sst2:Cre); Tg(hs:CSH); Tg(ins:Flag-NTR) islets that were heat shocked at 3dpf and stained for GFP (green), insulin (red) and somatostatin (white). Somatostatin+ δ cells are labeled by H2B-GFP. (B-C′′′) Merged and single-channel images of 5-dpf non-ablated (B) or 1dpa (C) Tg(sst2:Cre); Tg(hs:CSH); Tg(ins:Flag-NTR) islets that were heat shocked at 3dpf and stained for GFP (green), insulin (red) and DNA (blue). (D) Quantification of total somatostatin+, somatostatin+/H2B-GFP+, insulin+, and insulin+/H2B-GFP+ cells in non-ablated 5-dpf Tg(sst2:Cre); Tg(hs:CSH); Tg(ins:Flag-NTR) islets. 45% of somatostatin+ cells and 1.5% of insulin+ cells are marked by sst2:Cre (n=15). (E) Quantification of insulin+ and insulin+/H2B-GFP+ cells in 5-dpf regenerating islets. 1% of insulin+ cells are marked by sst2:Cre (n=9).

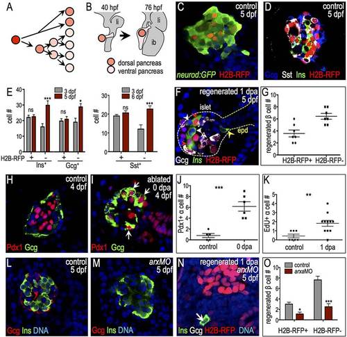
α-to-β cell transdifferentiation can be marked by the label-retaining cell (LRC) assay in the zebrafish principal islet. (A,B) Schematic of the LRC assay. (A) Zygotes were injected with H2B-RFP mRNA. Fluorescent signal from H2B-RFP protein was diluted by mitosis. (B) The LRC assay marks quiescent, early differentiated pancreatic endocrine cells derived from the dorsal bud. li, liver; ib, intestinal bulb. (C,D) Confocal planes of H2B-RFP-labeled 5-dpf islets. (C) TgBAC(neurod1:EGFP) (n=4). (D) Wild-type islet stained for insulin (green), glucagon (blue) and somatostatin (white) (n=5). (E) Quantification of H2B-RFP+ and H2B-RFP cells expressing insulin, glucagon and somatostatin (ne3 for all). (F) H2B-RFP-labeled regenerating islet of 5-dpf/1-dpa Tg(ins:CFP-NTR) larva stained for CFP (insulin, green) and glucagon (white). Red arrowheads indicate H2B-RFP+ regenerating β cells, white arrowheads indicate H2B-RFP regenerating β cells in the islet, and yellow arrowhead indicates H2B-RFP β cells in the extra-pancreatic duct region (epd). (G) Quantification of 1-dpa H2B-RFP+ and H2B-RFP β cells (n=7). (H,I) Confocal planes showing Pdx1 (red) and glucagon (green) expression in 4-dpf non-ablated (H) and ablated (I) islets. Pdx1+ α cells are indicated by arrows. (J) Quantification of α cells expressing Pdx1 in 4-dpf non-ablated (n=5) and ablated (n=6) islets. (K) Quantification of proliferating (EdU+) α cells in 5-dpf non-ablated and 1-dpa islets (ne7 islets examined). (L,M) Confocal planes showing glucagon (red) and insulin (green) staining in control MO-injected (L) and arxaMO-injected (M) 5-dpf larvae. Glucagon+ cells are absent from arxa morphant islets. (N) Confocal projection of arxaMO-injected 5-dpf/1-dpa Tg(ins:CFP-NTR) islet labeled with H2B-RFP lacking most β cell regeneration. Arrow indicates regenerated β cell. (O) Quantification of 1-dpa β cells in control MO-injected (gray, n=16) and arxaMO-injected (red, n=19) islets. *Pd0.05, **Pd0.01, ***Pd0.001; ns, not significant (Student′s t-test in J,K; two-way ANOVA followed by Bonferroni post-test in E,O).

glucagon is required for islet development. (A) Endodermal organs isolated from 4-dpf larvae. p, pancreas; li, liver; ib, intestinal bulb. (B) qPCR of insulin (ins) and glucagon (gcga) in control and ablated larvae. ins expression was diminished and gcga expression transiently increased during regeneration (n=3 independent experiments). (C-E) gcgaMO blocks glucagon protein expression and increases the α to β cell ratio. (C-D′′) Confocal projections of 5-dpf control MO-injected (C) and gcgaMO-injected (D) Tg(gcga:GFP); Tg(ins:dsRed) larvae stained for glucagon (red). (E) Quantification of gcga:GFP+ α cells and ins+ β cells in control MO-injected (n=15) and gcgaMO-injected (n=10) islets. (F) Quantification of H2B-RFP+ and H2B-RFP β cells at 3 and 5dpf in control MO-injected (ne3) and gcgaMO-injected (n=5) islets. Ventral bud-derived H2B-RFP β cells are specifically diminished in gcga morphants. *P≤0.05, **P≤0.01, ***P≤0.001; ns, not significant (two-way ANOVA followed by Bonferroni post-test).

Differential regulation of β cell progenitor pools by glucagon gene products. (A-F) Confocal projections of 1-dpa H2B-RFP-labeled Tg(ins:CFP-NTR) control islets (A-C) and gcgaMO-injected islets (D-F) that were treated with vehicle (A,D), recombinant glucagon (B,E) or Ex-4 (C,F). Islets were immunostained for CFP (insulin, green) and glucagon (white). β cell regeneration was restored with glucagon or Ex-4 injection, but not with Ex-9-39 injection. (G) Quantification of H2B-RFP+ and H2B-RFP β cell number in control regenerating (n=7) and gcgaMO-injected regenerating islets treated with vehicle (n=9), glucagon (n=13), Ex-4 (n=12) or Ex-9-39 (n=17). (H,I) Confocal planes of 1-dpa Tg(gcga:Cre); Tg(hs:CSH); Tg(ins:Flag-NTR) control and gcgaMO-injected regenerating islets stained for glucagon (white) and insulin (red). α cells were labeled (white arrows) at 3dpf by H2B-GFP before MTZ treatment. Yellow arrows indicate H2B-GFP+ β cells and blue arrows/arrowhead indicate H2B-GFP β cells. (J) Quantification of H2B-GFP+ and H2B-GFP β cells in regenerating control (n=10) and gcgaMO-injected (n=13) islets. (K) Quantification of H2B-RFP+ and H2B-RFP β cells in regenerating islets treated with vehicle or glucagon (n=14). *P≤0.05, **P≤0.01, ***P≤0.001; ns, not significant (two-way ANOVA followed by Bonferroni post-test in G; Student′s t-test in J,K).

EXPRESSION / LABELING:
Genes:
Antibody:
Fish:
Knockdown Reagent:
Anatomical Terms:
Stage: Day 6

Differential regulation of β cell progenitor pools by glucagon and glucose. (A,B) Confocal projections of Tg(ins:CFP-NTR) islets with 1-day treatment with mannose (osmolality control, A) or glucose (B) and staining for CFP (insulin, green) and glucagon (red). (C) Quantification of insulin+ cells showed that glucose treatment increases β cell mass (n=18). (D,E) Confocal projections of 5-dpf/1-dpa H2B-RFP mRNA-injected islets that were treated with mannose (D) or glucose (E) during regeneration and stained for CFP (green) and glucagon (white). (F) Quantification of H2B-RFP+ and H2B-RFP β cells in control (n=7) and glucose-treated (n=7) islets shows a specific increase in the H2B-RFP population. (G-J) Confocal projections of 5-dpf/1-dpa Tg(ins:CFP-NTR) islets injected with H2B-RFP mRNA alone (G) or co-injected with gcgaMO (H-J). Samples were treated with vehicle (G,H), glucose (I) or glucagon (J). (K) Quantification of H2B-RFP+ and H2B-RFP cells from islets in control (n=27), gcgaMO (n=15), gcgaMO+glucose (n=17), gcgaMO+glucagon (n=22) treatments. Only glucagon rescued H2B-RFP+ β cell regeneration. (L) Model integrating distinct roles of glucagon in β cell formation. Loss of β cells triggers α cell proliferation and activation of glucagon. Increased output of glucagon and GLP-1 drives regeneration from two sources: (a) glucagon/GLP-1 acts autonomously in α cells to permit their transdifferentiation to β cells; and (b) glucagon/GLP-1 acts non-autonomously through intermediates (e.g. liver-derived glucose) to drive β cell formation from duct-associated progenitors. *P≤0.05, **P≤0.01; ns, not significant (Student′s t-test in C,F; one-way ANOVA followed by Tukey′s post-hoc test in K).

EXPRESSION / LABELING:
Gene:
Antibody:
Fish:
Condition:
Anatomical Terms:
Stage: Day 5
Acknowledgments
This image is the copyrighted work of the attributed author or publisher, and ZFIN has permission only to display this image to its users. Additional permissions should be obtained from the applicable author or publisher of the image. Full text @ Development