FIGURE SUMMARY
Title

Her9/Hes4 is required for retinal photoreceptor development, maintenance, and survival

Authors
Coomer, C.E., Wilson, S.G., Titialii-Torres, K.F., Bills, J.D., Krueger, L.A., Petersen, R.A., Turnbaugh, E.M., Janesch, E.L., Morris, A.C.
Source
Full text @ Sci. Rep.

Her9 expression in the developing retina. Fluorescent in situ hybridization (FISH) showing her9 mRNA expression at 24 (AA′), 48 (BB′), and 72 (CC′) hpf in the developing retina (expression in the lens at 72 hpf is auto-fluorescence). (DD′) × 100 magnification of boxed area in (CC′) showing her9 expression in the CMZ. her9 sense probes at 24, 48, and 72 hpf are shown in (A″, B″, C″, D″). Panels in (A″D″) display her9 sense probe without the DAPI staining. L, lens CMZ, ciliary marginal zone; NR, neural retina; ONL, outer nuclear layer; INL, inner nuclear layer; GCL, ganglion cell layer. Scale bar = 50 μm and 100 μm.

Her9 mutant phenotype. (A) Gross morphology of WT and her9 mutants at 5 dpf. (BG) Gross morphology of WT and her9 mutants at 24, 48, and 72 hpf. (H) Proportion of surviving larvae at 12 dpf; each point represents a separate cross. Scale bar = 50 µm and 100 µm.

Her9 mutants lack a VBA response and display abnormal visual behavior (OKR). (A,B) Images displaying her9 mutant with significantly darker pigmentation at 5 dpf. (C) Genotyping of the “dark” and “light” larvae revealed that out of 51 individuals classified as “light”, zero were her9−/− (p value < 0.0001, χ2 analysis). Conversely, 12 out of 19 individuals classified as “dark” were her9-−/− (p value = 0.0051). (D) Number of responders and non-responders in the optokinetic response (OKR) assay. (E) Genotyping after OKR revealed that zero of the her9/ embryos displayed saccades in the OKR (p < 0.0001). Scale bar = 50 µm.

Her9 mutants have fewer rods with abnormal outer segments. Immunohistochemistry with a rod antibody (4C12) in her9+/+ or +/− (A,A′) and her9−/− (B,B′) retinal sections. (CD) Confocal images of whole eyes from her9 heterozygous incross progeny on the XOPS:GFP background. (EG) Immunohistochemistry with an antibody that labels rhodopsin (1D1) on retinal cryosections of XOPS:GFP WT and heterozygous (EG) or her9 mutant (HJ) larvae. (K) Rod cell counts in her9−/− larvae and their WT and heterozygous siblings (# of rods/100 µm). WT/Het = 10 embryos; Mut = 10 embryos; t-test (p < .0001). (L) qPCR analysis of rhodopsin expression at 8 dpf (fold change relative to Ef1α). ONL, outer nuclear layer; OPL, outer plexiform layer; INL, inner nuclear layer; GCL, ganglion cell layer; L, lens; ON, optic nerve; P, pineal gland. Scale bar = 50 µm and 100 µm.

Cone outer segments are abnormal in her9 mutants. Immunohistochemistry with a red-green cone antibody (Zpr1) in her9+/+ or +/ (A,A′) and her9−/− (B,B′) retinal sections. Arrowheads indicate outer segments. (CH) Immunohistochemistry with an antibody that labels rod and double cone outer segments (Zpr3) on retinal cryosections of TαC:GFP; her9+/+ or +/− (CE) or TαC:GFP; her9−/− mutant (FH) larvae. (I) Cone cell counts in her9−/− mutant larvae and their WT and heterozygous siblings (# of Cones/100 µM). WT/Het = 10 embryos; Mut = 10 embryos; t-test (p < .0001). ONL, outer nuclear layer; OPL, outer plexiform layer; INL, inner nuclear layer; GCL, ganglion cell layer; L, lens; ON, optic nerve; OS, outer segment; IS, inner segment. Scale bar = 100 µm.

Her9 mutants display cone subtype-specific phenotypes. Immunohistochemistry using a green (AB′), UV (CD′), or blue (EF′) cone opsin antibody on WT and her9 mutant retinal cryosections. (G–I) Cell counts of opsin expressing cells in her9 mutant retinas compared to their siblings (# of opsin+ cells/100 µm). Green Opsin: WT/Het = 10 embryos; Mut = 10 embryos; t-test (p < .0004). UV Opsin: WT/Het = 10 embryos; Mut = 10 embryos; t-test (p < .0046). Blue Opsin: WT/Het = 10 embryos; Mut = 10 embryos; t-test (p = .1892). (J) qPCR analysis of the different cone opsins at 8 dpf (fold change relative to Ef1α). ONL, outer nuclear layer. Scale bar = 50 µm.

Loss of her9 causes a decrease in Müller glia number and distorts their organization. Cryosections of WT and heterozygous (AA′) or her9 mutant (BB′) retinas at 5 dpf on the gfap:GFP transgenic background. (C) Cell counts of GFP+ Müller glial cells in her9 mutant retinas compared to their WT siblings (# of MG/100 µm). WT/Het = 10 embryos; Mut = 10 embryos; t-test (p < .0001).

Loss of her9 has minimal effects other retinal cell types. Whole eye images of WT and heterozygous embryos (A) or her9 mutant embryos (B) on the Ath5:GFP transgenic background at 5 dpf. Immunohistochemistry for ganglion and amacrine cells (HuC/D antibody) in cryosections from WT and heterozygous retinas (CD) or her9 mutant retinas (EF). Ganglion cell: WT/Het = 10 embryos; Mut = 10 embryos; t-test (p < .0001). Horizontal cells: WT/Het = 10 embryos; Mut = 10 embryos; t-test (p = .455). Amacrine cells: WT/Het = 10 embryos; Mut = 10 embryos; t-test (p = 0.5). (GH′) Immunohistochemistry with the Prox1 antibody labels horizontal cells in cryosections of WT and heterozygous (GH′) or her9 mutant (IJ′) retinas. Cell counts reveal a decrease in the number of ganglion cells in the mutant retinas (K) but no significant difference in the number of horizontal or amacrine cells (L-M). Am, Amacrine cells; GC, Ganglion cells; Hz, Horizontal cells; ONL, outer nuclear layer; INL, inner nuclear layer; ON, optic nerve; L, Lens. Scale bar = 50 µm and 100 µm.

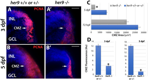
CMZ defects in her9 mutants. Immunostaining for PCNA in WT or heterozygous (A,B) and her9 mutant (A′,B′) retinal sections at 72 hpf and 5 dpf; a decrease in the size and fluorescence intensity of the CMZ is apparent in her9 mutants. Area of CMZ (defined as the region of PCNA+ cells directly adjacent to the end of the inner plexiform layer) calculated at 72 hpf and 5 dpf (C). Her9 mutants have a significantly reduced PCNA-positive signal in the peripheral retina. CMZ fluorescence intensity at 72 hpf and 5 dpf (D). GCL, ganglion cell layer; INL, inner nuclear layer; CMZ, ciliary marginal zone. Scale bar = 50 µm.

PHENOTYPE:
Fish:
Observed In:
Stage Range: Protruding-mouth to Day 5

Her9 mutants display abnormal expression of photoreceptor lineage genes. (AB′) Fluorescent in situ hybridization (FISH) for crx at 48 hpf in WT and mutant neural retina. (C) Crx sense probe. (DE′) Decreased expression of Nr2e3 in the mutant retina compared to the wildtype. (F) Nr2e3 sense probe. (G,H) Whole mount in situ hybridization (WISH) for thrβ expression at 48 hpf in WT and her9 mutant retina. thrβ expression in her9 mutants displayed a decreased and patchy or abnormal pattern. (I) χ2 analysis comparing WT incross and her9 heterozygous incross expression pattern. (J) qPCR for thrβ at 48 and 72 hpf. L, lens. Scale bar = 50 µm.

Her9 mutant retinas display increased apoptosis beginning at 72 hpf. (AD′) TUNEL staining on cryosections of WT and her9 mutant retinas.Her9 mutant embryos show no significant increase in cell death in the retina at 24 and 48 hpf compared to WT siblings (AB′). At 72hpf, her9 mutant larvae display increased apoptosis in the GCL, INL, ONL and CMZ (CC′) that remains elevated in the ONL at 5 dpf (DD′). Cell counts of TUNEL+ cells (EG). Note that the data points below the x-axis do not indicate negative numbers, but rather are an attempt by the ggplot2 package to display all the data points (ggplot2 in R: version 3.6.2; https://www.R-project.org/). ONL, outer nuclear layer; INL, inner nuclear layer; GCL, ganglion cell layer; L, lens. Scale bar = 50 µm.

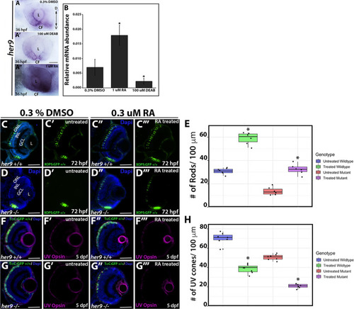
RA regulates her9 expression but Her9 is not required for the effects of RA on opsin expression. WISH for her9 expression at 36 hpf in control treated (A), DEAB treated (A′) and RA treated (A″) retinas. (B) qPCR for her9 expression in heads of 36 hpf zebrafish embryos following drug treatments. N = 20 heads per biological replicate, 3 biological replicates per drug treatment. *p < 0.05. GFP expression in control treated versus RA-treated XOPs:GFP; her9+/+ (CC′″) or XOPs:GFP; her9−/− (DD′″) retinas. (E) Cell counts comparing rhodopsin expressing cells in the untreated and treated retinas. (FF′″) IHC for UV opsin in control versus RA-treated TαC:GFP; her9+/+ (FF′″) or TαC:GFP; her9−/− (GG′″) retinas. (H) Cell counts comparing UV opsin expressing cells in the untreated and treated retinas (# of opsin+/100 µm). CF, choroid fissure; ONL, outer nuclear layer; INL, inner nuclear layer; GCL, ganglion cell layer; L, lens; Scale bar = 50 µm.

ZFIN is incorporating published figure images and captions as part of an ongoing project. Figures from some publications have not yet been curated, or are not available for display because of copyright restrictions.

PHENOTYPE:
Fish:
Observed In:
Stage: Days 7-13

ZFIN is incorporating published figure images and captions as part of an ongoing project. Figures from some publications have not yet been curated, or are not available for display because of copyright restrictions.

Acknowledgments
This image is the copyrighted work of the attributed author or publisher, and ZFIN has permission only to display this image to its users. Additional permissions should be obtained from the applicable author or publisher of the image. Full text @ Sci. Rep.