FIGURE

Fig. 4

ID
ZDB-FIG-110720-8
Publication
Anderson et al., 2011 - The L6 domain tetraspanin Tm4sf4 regulates endocrine pancreas differentiation and directed cell migration
Other Figures
All Figure Page
Back to All Figure Page
Fig. 4

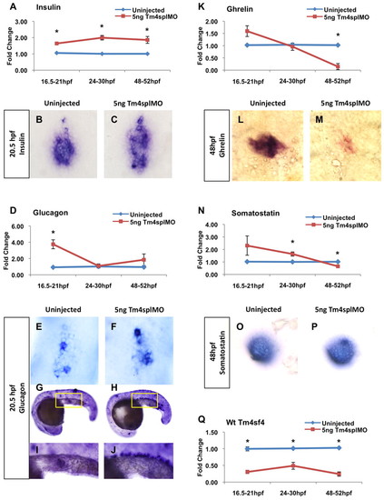
tm4sf4 inhibits α and β cell specification, and is necessary for µ cell fates. (A-P) Hormone mRNA levels were measured by qRT-PCR comparing uninjected (blue) and tm4sf4 morphant (red) zebrafish embryos: insulin (A), glucagon (D), ghrelin (K), somatostatin (N). Hormone mRNA expression pattern was determined by in situ hybridization comparing uninjected and tm4sf4 morphant embryos at 20.5 hpf for insulin (B,C) and glucagon (E-J), and at 48 hpf for ghrelin (L,M) and somatostatin (O,P). All images were taken at 40× magnification except G,H taken at 10×; yellow boxes represent areas enlarged in I and J. (Q) Knockdown efficiency of Tm4splMO was determined at all stages. Error bars represent s.e.m. *P<0.05.

Expression Data
Genes:
Fish:
Knockdown Reagent:
Anatomical Terms:
Stage Range: 20-25 somites to Long-pec

Expression Detail
Antibody Labeling
Phenotype Data
Fish:
Knockdown Reagent:
Observed In:
Stage Range: 20-25 somites to Long-pec

Phenotype Detail
Acknowledgments
This image is the copyrighted work of the attributed author or publisher, and ZFIN has permission only to display this image to its users. Additional permissions should be obtained from the applicable author or publisher of the image. Full text @ Development