FIGURE

Fig. 3

ID
ZDB-FIG-121004-6
Publication
Jensen et al., 2012 - Opposing Effects of Circadian Clock Genes Bmal1 and Period2 in Regulation of VEGF-Dependent Angiogenesis in Developing Zebrafish
Other Figures
All Figure Page
Back to All Figure Page
Fig. 3

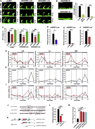
Circadian Clock Regulates Expression Levels of VEGF(A) Zebrafish embryos were injected with scrambled (scrMO) morpholino (A) or a low dose of the vegf morpholino (VEGFMO, 0.06 pmol/embryo) alone or in combinations with bmal1 (B1MO) or period2 (P2MO) morpholinos (0.2 pmol/embryo). Some embryos were treated with either DMSO vehicle or a low dose of VEGFR TKI (0.3 μM ZN323881) alone or in combinations with bmal1, period2, or scrambled morpholinos (0.2 pmol/embryo). The embryos were subsequently raised under the LD condition.(B) High doses of the vegf morpholino (0.2 pmol/embryo) or ZN323881 (1.0 μM) were also delivered to zebrafish embryos. Dashed lines in (A and B) indicate the maximal length of ISVs in various groups. Bars = 50 μm. Quantification of the average ISV length ± SEM in 24 hpf embryos (n = 12–68 embryos/group).(C) Quantification of the average ISV length ± SEM in 24 hpf embryos from the experiment shown in (A) (average n = 36 embryos/group).(D) Zebrafish vegf promoter activity as measured by average luciferase activity ± SEM in zebrafish embryos exposed to LD or LL (n = 20 embryos/group).(E) Zebrafish vegf promoter activity in scrambled or bmal1 morpholino-treated zebrafish embryos as measured by average luciferase activity ± SEM (n = 20 embryos/group).(F) Human vegf promoter activity in scrambled or bmal1 morpholino-treated zebrafish embryos as measured by average luciferase activity ± SEM (n = 20 embryos/group).(G–H) Values of average relative luciferase activity ± SEM in embryos exposed to LD, LL, or DD. Black line: Luciferase activity in zebrafish embryos injected with human vegf promoter-luciferase (G) or zebrafish vegf promoter-luciferase (H). Red lines in G represent luciferase activity in zebrafish embryos injected with a mouse bmal1 promoter-luciferase reporter plasmid.(I) qPCR analysis of average ± SEM endogenous levels of bmal1 (red line) and vegf (black line) under LD, LL, and DD conditions.(J) Sequence analysis of human, mouse, and zebrafish vegf promoter regions that contain E-boxes that bind to Bmal1. Red boxes represent the known Bmal1 binding E-boxes, and white boxes represent unknown binding E-boxes.(K) Schematic diagram showing various deleted mutants of the zebrafish vegf promoter region. ptr, promoter.(L) Average luciferase activity ± SEM in embryos injected with various deleted mutants of the zebrafish vegf promoter-luciferase and subsequently raised under LD exposure (n = 20 embryos/group).(M) ChIP assay of average Bmal1 binding ± SEM to the zebrafish vegf promoter. EB, E-box. p < 0.05; p < 0.01; and p < 0.001. NS, not significant.See also Figures S3 and S4.

Expression Data
Gene:
Fish:
Knockdown Reagents:
Anatomical Term:
Stage: Protruding-mouth

Expression Detail
Antibody Labeling
Phenotype Data
Fish:
Knockdown Reagents:
Observed In:
Stage: Protruding-mouth

Phenotype Detail
Acknowledgments
This image is the copyrighted work of the attributed author or publisher, and ZFIN has permission only to display this image to its users. Additional permissions should be obtained from the applicable author or publisher of the image. Full text @ Cell Rep.