FIGURE
Fig. S3
- ID
- ZDB-FIG-121004-7
- Publication
- Jensen et al., 2012 - Opposing Effects of Circadian Clock Genes Bmal1 and Period2 in Regulation of VEGF-Dependent Angiogenesis in Developing Zebrafish
- Other Figures
- All Figure Page
- Back to All Figure Page
Fig. S3
|
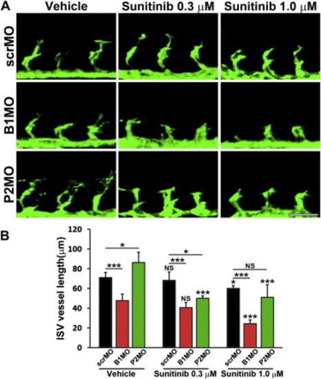
Additive Effect on Suppression of Developmental Angiogenesis by a Bmal1 Morpholino and Sunitinib, Related to Figure 3(A) Tg(Fli1:egfp)y1 zebrafish embryos were injected with scrambled control (scrMO), bmal1 (B1MO) or period2 (P2MO) mopholinos (0.2 pmol/embryo), and placed in medium with either the vehicle buffer or sunitinib. ISV development was investigated at 24 hpf. Scale bar = 50 μm.(B) Quantification of the average ISV length ± SEM of 24–hpf embryos (n = 4 embryos/group). |
Expression Data
Expression Detail
Antibody Labeling
Phenotype Data
Phenotype Detail
Acknowledgments
This image is the copyrighted work of the attributed author or publisher, and
ZFIN has permission only to display this image to its users.
Additional permissions should be obtained from the applicable author or publisher of the image.
Full text @ Cell Rep.