FIGURE

Fig. 2

ID
ZDB-FIG-151016-16
Publication
Manchenkov et al., 2015 - Novel Genes Critical for Hypoxic Preconditioning in Zebrafish Are Regulators of Insulin and Glucose Metabolism
Other Figures
All Figure Page
Back to All Figure Page
Fig. 2

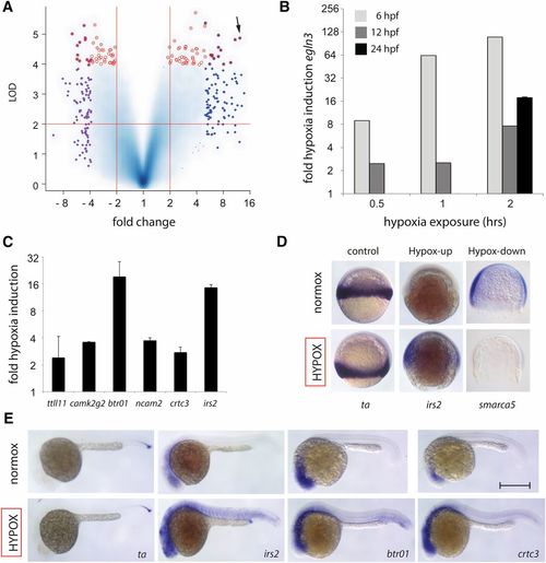
Genome-wide expression screen identifies novel hypoxia-regulated genes. (A) Log-log volcano scatterplot depicting differential expression and statistical significance of hypoxia-regulated genes during zebrafish development. LOD (log10 odds) score is on the y-axis and log2 differential expression is on the x-axis, with two-fold increase, two-fold decrease, and P = 0.01 significance thresholds demarcated by red lines. The plot represents 26,259 genes that showed significant expression in all hybridization experiments performed, with higher blue intensity used in confluent areas to indicate increased density of multiple overlapping individual genes. The 100 most differentially upregulated and downregulated genes are highlighted with blue and purple diamonds, respectively, and red circles indicate the 100 genes with the highest statistical significance scores. egln3 is indicated as a highly induced, highly significant gene (arrow). (B) egln3 shows dose-dependent hypoxia induction at 6 hpf (shield) and 12 hpf (8-somite) to 0.5 hr, 1 hr, and 2 hr of 0.3% oxygen exposure, and is also hypoxia-induced at 24 hpf. Relative qPCR induction to housekeeping control gene eef1a1l1 is shown. (C) Validation of additional hypoxia-induced genes via qRT-PCR. (D) In situ hybridization at gastrula (shield) of representative hypoxia-upregulated (irs2), and hypoxia-downregulated (smarca5) genes as compared to control gene ta, a zebrafish brachyury homolog unchanged by hypoxia. (E) In situ hybridization at late segmentation/early pharyngula (1 dpf) of hypoxia upregulated genes irs2, btr01, and crtc3 as compared with control gene ta. Scale bar = 0.5 mm; n = 2 biological replicates per condition for (B) with SEM (C), except that the 6 hpf and 12 hpf samples from (B) are the average of two technical replicates and error bars are therefore omitted.

Expression Data
Genes:
Fish:
Condition:
Anatomical Terms:
Stage Range: Shield to Prim-5

Expression Detail
Antibody Labeling
Phenotype Data

Phenotype Detail
Acknowledgments
This image is the copyrighted work of the attributed author or publisher, and ZFIN has permission only to display this image to its users. Additional permissions should be obtained from the applicable author or publisher of the image. Full text @ G3 (Bethesda)