FIGURE

Fig. 2

ID
ZDB-FIG-160215-17
Publication
Yokota et al., 2015 - Endothelial Ca(2+) oscillations reflect VEGFR signaling-regulated angiogenic capacity in vivo
Other Figures
All Figure Page
Back to All Figure Page
Fig. 2

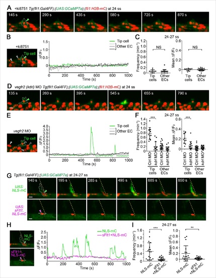
The Ca2+ oscillations during tip cell budding depend upon Vegfa/Vegfr2 signaling.

(A) 3D-rendered time-sequential images of Tg(fli1:Gal4FF);(UAS:GCaMP7a);(fli1:H2B-mC) embryos treated with a Vegfr inhibitor, ki8751, during tip cell budding. The embryos were treated from 22 ss with ki8751 and time-lapse imaged at 24 ss. A green arrowhead indicates a tip cell outlined by a dashed line. The elapsed time (s) after starting imaging of an embryo is indicated at the left upper corner. (B) The fluorescence changes in GCaMP7a (ΔF/F0) of individual ECs from A indicated by arrowheads (green, light gray, dark gray, and black) at the left panel are shown as a graph. (C) Quantification of Ca2+ oscillation frequency (left) and mean ΔF/F0 (right) as in Figure 1D in ki8751-treated embryos. The embryos were treated from 22 ss with ki8751 and imaged at 24–27 ss (n ≥ 10). (D) 3D-rendered time-sequential images of Tg(fli1:Gal4FF);(UAS:GCaMP7a);(fli1:H2B-mC) embryos during tip cell budding (24 ss) injected with vegfr2 (kdrl) morpholino (MO). (E) The fluorescence changes in GCaMP7a (ΔF/F0) of individual ECs from D indicated by arrowheads at the left panel are shown as a graph. (F) Quantification of Ca2+ oscillation frequency (left) and mean ΔF/F0 (right) in tip cells and other ECs within the DA in control MO- or vegfr2 MO-injected embryos during tip cell budding at 24–27 ss (n ≥ 11). (G) 3D-rendered time-sequential images of Tg(fli1:Gal4FF);(UAS:GCaMP7a) embryos at 24–27 ss injected with control UAS:NLS-mC plasmid (upper) or UAS:sFlt1,NLS-mC plasmid (lower) which drives the expression of NLS-mC or both sFlt1 and NLS-mC simultaneously in ECs in a mosaic manner, respectively. Green and red arrowheads indicate NLS-mC-expressing ECs and both sFlt1- and NLS-mC-expressing ECs, respectively. Yellow dashed lines indicate positions of somite boundaries. (H) The fluorescence changes in GCaMP7a (ΔF/F0) of individual ECs from G indicated by arrowheads at the left panel are shown as a graph. (I) Quantification of Ca2+ oscillatory activity in ECs expressing NLS-mC and both sFlt1 and NLS-mC at 24–27 ss. Graphs show Ca2+ oscillation frequency (left) and mean ΔF/F0 (right) of NLS-mC-positive ECs within the DA close to somite boundaries (NLS-mC, n = 18; sFlt1+ NLS-mC, n = 20). Horizontal lines represent mean ± s.d.. Scale bars, 10 µm in A, D and G. **p < 0.01, ***p < 0.001; NS, not significant.

Expression Data
Genes:
Fish:
Condition:
Knockdown Reagent:
Anatomical Terms:
Stage Range: 20-25 somites to 26+ somites

Expression Detail
Antibody Labeling
Phenotype Data
Fish:
Condition:
Knockdown Reagent:
Observed In:
Stage Range: 20-25 somites to 26+ somites

Phenotype Detail
Acknowledgments
This image is the copyrighted work of the attributed author or publisher, and ZFIN has permission only to display this image to its users. Additional permissions should be obtained from the applicable author or publisher of the image. Full text @ Elife