FIGURE

Fig. 6

ID
ZDB-FIG-160215-20
Publication
Yokota et al., 2015 - Endothelial Ca(2+) oscillations reflect VEGFR signaling-regulated angiogenic capacity in vivo
Other Figures
All Figure Page
Back to All Figure Page
Fig. 6

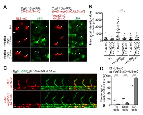
Iinitial tip cell selection in the DA.

(A) The cells dissociated from Tg(fli1:Gal4FF);(UAS:NLS-mC) or Tg(fli1:Gal4FF);(UAS:Vegfr2-ΔC,NLS-mC) embryos (34 hpf) cultured on laminin-coated dish were kept untreated (-) or treated for 5 min with the supernatants from HEK293T cells transfected with (+) or without (-) Vegfaa-myc. The cells were immunostained with anti-phospho-Erk (pErk) antibody. mC images (red) and pErk images (green) are shown. Arrows indicate NLS-mC-positive ECs. (B) Quantitative analyses by the results of A are shown as dot-plot graphs depicting mean pixel intensity values with ± s.d. of nuclear pErk in NLS-mC-positive ECs. Each dot represents the value of single cell (n > 20). Similar results were obtained in four independent experiments. (C) Confocal stack fluorescence images of Tg(fli1:GFP);(fli1:Gal4FF) embryos at 36 ss injected with control UAS:NLS-mC plasmid (upper) or UAS:Vegfr2-ΔC,NLS-mC plasmid (lower) which drives the expression of NLS-mC or both Vegfr2-ΔC and NLS-mC simultaneously in ECs in a mosaic manner, respectively. (D) By counting the numbers of NLS-mC-positive ECs constituting tip cells, stalk cells, and DA cells as observed in C in an embryo, the percentage of each group among total number of NLS-mC-positive ECs is indicated. The data are derived from five independent experiments, in each of which e 26 NLS-mC-positive cells were measured. Scale bars, 10 µm in A and C. ***p < 0.001.

Expression Data

Expression Detail
Antibody Labeling
Phenotype Data

Phenotype Detail
Acknowledgments
This image is the copyrighted work of the attributed author or publisher, and ZFIN has permission only to display this image to its users. Additional permissions should be obtained from the applicable author or publisher of the image. Full text @ Elife