FIGURE
Fig. 6
- ID
- ZDB-FIG-160330-1
- Publication
- Won et al., 2015 - Lnx2 ubiquitin ligase is essential for exocrine cell differentiation in the early zebrafish pancreas
- Other Figures
- All Figure Page
- Back to All Figure Page
Fig. 6
|
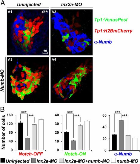
lnx2a-MO injection causes a reduction of Notch-responsive cells in the pancreas. (A) Tg(Tp1:H2BmCherry); Tg(Tp1:VenusPest) embryos were injected with lnx2a-MO (A2), numb-MO (A3), or both (A4). At 48 hpf, embryos were stained with anti-Numb antibody and analyzed by confocal microscopy; Z projections are shown. (Scale bar: 10 µm.) (B) Total number of Notch-OFF (Tp1:H2BmCherry+) and Notch-ON (Tp1:H2BmCherry+ and Tp1:VenusPest+) cells, as well as Numb-positive cells, were counted in all Z sections of four embryos for each category. **P < 0.005; ***P < 0.002. |
Expression Data
| Genes: | |
|---|---|
| Fish: | |
| Knockdown Reagents: | |
| Anatomical Term: | |
| Stage: | Long-pec |
Expression Detail
Antibody Labeling
Phenotype Data
| Fish: | |
|---|---|
| Knockdown Reagents: | |
| Observed In: | |
| Stage: | Long-pec |
Phenotype Detail
Acknowledgments
This image is the copyrighted work of the attributed author or publisher, and
ZFIN has permission only to display this image to its users.
Additional permissions should be obtained from the applicable author or publisher of the image.
Full text @ Proc. Natl. Acad. Sci. USA