FIGURE

Fig. S2

ID
ZDB-FIG-151120-17
Publication
Won et al., 2015 - Lnx2 ubiquitin ligase is essential for exocrine cell differentiation in the early zebrafish pancreas
Other Figures
All Figure Page
Back to All Figure Page
Fig. S2

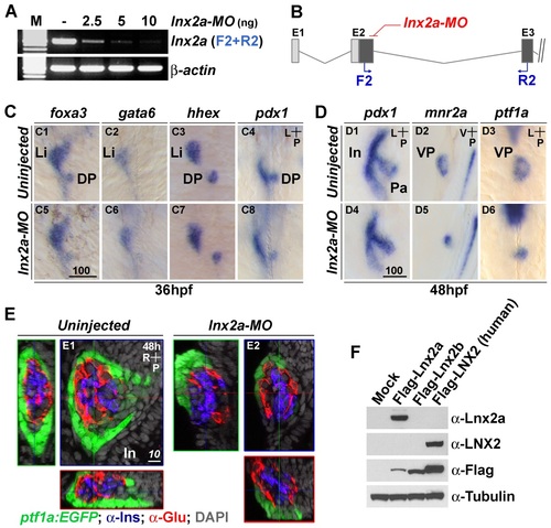
lnx2a knock-down affects development of the exocrine pancreas. (A) RT-PCR reveals that lnx2a-MO injection efficiently blocks pre-mRNA splicing between exon 2 and exon 3. (B) A schematic drawing indicates the location of primers in exon 2 (F2) and exon 3 (R2). (C and D) lnx2a is involved in the maintenance of ventral pancreas but not initial establishment of endoderm patterning. (C) At 36 hpf, foxa3, gata6, hhex and pdx1-positive cells develop normally in lnx2a-MO injected embryos. (D) At 48 hpf, pdx1-expressing pancreas precursor tissue is normally formed, but mnr2a and ptf1a-postive ventral pancreas precursors are reduced in lnx2a- MO injected embryos (D5 and D6). (E) Detection of lnx2a-MO effect using transgenic embryos and immuno staining. Tg(ptf1a:EGFP) embryos were injected with lnx2a-MO and stained for insulin (Ins) and glucagon (Glu) to visualize β-cells and α-cells, respectively. Confocal images at 48 hpf are shown along three axes. lnx2a-MO injected embryos display defective ventral pancreas (ptf1a: EGFP+), but normal dorsal pancreas-derived β-cells (Ins+) and α-cells (Glu+). (F) Western blot shows the specificity of the anti-Lnx2a polyclonal antibody. Flag-tagged zebrafish Lnx2a, Lnx2b and human LNX2 expression vectors were transfected into 293T cells, and lysates were analyzed by immuno blotting with anti-Lnx2a, LNX2, Flag and Tubulin antibodies, as indicated. Li, Liver; Pa, Pancreas; In, Intestine; DP, Dorsal pancreas; VP, Ventral pancreas; Scale bar, 100 µm (C5) and 10 µm (E1).

Expression Data
Genes:
Fish:
Knockdown Reagent:
Anatomical Terms:
Stage Range: Prim-25 to Long-pec

Expression Detail
Antibody Labeling
Phenotype Data
Fish:
Knockdown Reagent:
Observed In:
Stage: Long-pec

Phenotype Detail
Acknowledgments
This image is the copyrighted work of the attributed author or publisher, and ZFIN has permission only to display this image to its users. Additional permissions should be obtained from the applicable author or publisher of the image. Full text @ Proc. Natl. Acad. Sci. USA