FIGURE

Fig. 5

ID
ZDB-FIG-161019-14
Publication
Lessel et al., 2016 - The analysis of heterotaxy patients reveals new loss-of-function variants of GRK5
Other Figures
All Figure Page
Back to All Figure Page
Fig. 5

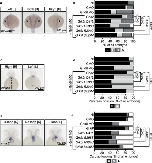
Functional analysis of GRK5 variations in zebrafish.

(a) Whole mount in situ hybridisation of 20-22 somite stage zebrafish embryos for the leftward gene southpaw (spaw). Embryos were either left uninjected (NI) or were injected with a 5 basepair mismatch control MO (CMO) or a translation blocking MO against Grk5l, respectively. To analyse the functionality of the different Grk5l variants, fertilised eggs were simultaneously injected with capped RNAs for wild-type Grk5l or one of the four variants. Control embryos predominantly express spaw in the left lateral plate mesoderm (left panel), while. Grk5l depleted embryos show aberrant spaw expression bilaterally or right of the midline (middle and right panel). (b) Summary of 4 to 17 independent experiments with 114-432 embryos: embryos were scored for spaw expression left (L) or right (R) from the midline, for bilateral (B) or absent expression (A) See supplement for injections of RNA only. (c) WMISH of 48 hours post fertilisation (hpf) zebrafish embryos for the insulin gene to detect placement of the pancreas upon rescue attempts with Grk5l variant RNAs. In controls, pancreas placement is predominantly on the right side of the midline (indicated by dashed line), while Grk5l depletion renders embryos with left-sided pancreas. (d) Summary of 3 to 6 independent experiments with 42–133 embryos: pancreas position is indicated by L (left) or R (right). See supplement for injections of RNA only. (e) WMISH of 48 hpf zebrafish embryos for cardiac myosin light chain 2 (cmlc2) to monitor heart looping. Left panel shows a correctly looped heart (D), the middle displays an unlooped heart (N) and the right panel shows an inversely looped heart (L). (d) Summary of 3 to 6 independent experiments with 42-133 embryos scored for heart looping after co-injection of Grk5l MO and different rescue RNAs. See supplement for injections of RNA only. In all panels anterior to the top. Fisher’s exact test was applied to compare efficiency of rescue of variant to wt Grk5l and p values are indicated to the right.

Expression Data
Genes:
Fish:
Knockdown Reagent:
Anatomical Terms:
Stage Range: 20-25 somites to Long-pec

Expression Detail
Antibody Labeling
Phenotype Data
Fish:
Knockdown Reagent:
Observed In:
Stage Range: 20-25 somites to Long-pec

Phenotype Detail
Acknowledgments
This image is the copyrighted work of the attributed author or publisher, and ZFIN has permission only to display this image to its users. Additional permissions should be obtained from the applicable author or publisher of the image. Full text @ Sci. Rep.