FIGURE

Fig. 3

ID
ZDB-FIG-161116-11
Publication
Almeida et al., 2016 - Oligodendrocyte Development in the Absence of Their Target Axons In Vivo
Other Figures
All Figure Page
Back to All Figure Page
Fig. 3

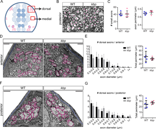
Dorsal and medial axons are not affected in kbp mutants.

A, Diagram of hemi-spinal cord transversal section with red boxes indicating dorsal and medial regions shown in B, D and F. B, Transmission electron micrographs of medial region of the posterior spinal cord, with dots indicating small-diameter axons. Scale bar: 0.2μm. C, number and average perimeter of medial axons. D, F, Electron micrographs of dorsal region of the anterior (D) and posterior (F) spinal cord. Large axons are traced in pink, pia mater in blue. Scale bar: 1μm. E, G, Similar distributions of large dorsal axons in WT and kbp mutant anterior (E) and posterior (G) spinal cord. The total perimeter belonging to large axons is similar in WT and mutants. Data from N = 5 WT and N = 5 mutant larvae. Error bars indicate ± SD.

Expression Data

Expression Detail
Antibody Labeling
Phenotype Data

Phenotype Detail
Acknowledgments
This image is the copyrighted work of the attributed author or publisher, and ZFIN has permission only to display this image to its users. Additional permissions should be obtained from the applicable author or publisher of the image. Full text @ PLoS One