FIGURE

Fig. 5

ID
ZDB-FIG-161116-13
Publication
Almeida et al., 2016 - Oligodendrocyte Development in the Absence of Their Target Axons In Vivo
Other Figures
All Figure Page
Back to All Figure Page
Fig. 5

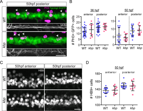
pMN progenitor proliferation and motor neuron generation are unaffected by reduction in reticulospinal axons.

A, phospho-Histone 3 immunostained 50hpf Tg(olig2:EGFP) larvae. EGFP+ PH3+ cells indicated by arrowheads; 3A10 panels show labelled reticulospinal axons, or their absence, in corresponding area. Scale bar: 20μm. B, similar number of PH3+ EGFP+ cells between WT and mutants in 425μm long regions of the spinal cord 36–50 hpf. Data from N = 27 WT and N = 9 mutants (36hpf) and N = 15 WT and N = 10 mutants (50hpf). C, HB9 immunostained 50hpf larvae to label motor neurons. Scale bar: 12.5μm. D, similar number of motor neurons between WT and mutant in 150μm long regions of the spinal cord. Data from N = 13 WT and N = 9 mutants. Error bars indicate ± SD.

Expression Data
Gene:
Antibodies:
Fish:
Anatomical Terms:
Stage: Long-pec

Expression Detail
Antibody Labeling
Phenotype Data
Fish:
Observed In:
Stage: Long-pec

Phenotype Detail
Acknowledgments
This image is the copyrighted work of the attributed author or publisher, and ZFIN has permission only to display this image to its users. Additional permissions should be obtained from the applicable author or publisher of the image. Full text @ PLoS One