FIGURE

Fig. 2

ID
ZDB-FIG-170222-22
Publication
Fontenas et al., 2016 - Neuronal Ndrg4 Is Essential for Nodes of Ranvier Organization in Zebrafish
Other Figures
All Figure Page
Back to All Figure Page
Fig. 2

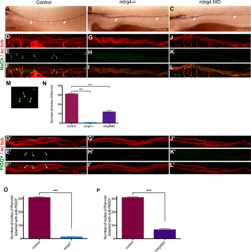
ndrg4 is required for sodium channel and neurofascin clustering in the peripheral nervous system.

(A-C) Lateral view of mbp RNA expression in control (A), ndrg4 mutant (B) and morphant (C) embryos at 4 dpf. Arrows indicate mbp-expressing cells along the PLLn. Scale bars = 200μm. (D-L) Acetylated tubulin (ac tub; red) and sodium channels (NaCh; green) immunohistochemistry of a (D-F) control, ndrg4 mutant (G-I) and ndrg4 morphant (J-L) PLLn at 4 dpf. Scale bars = 5μm. (M) High magnification of three nodes of Ranvier (arrowheads) from a control nerve. Scale bar = 100nm. (N) A significant decrease in the number of sodium channels clusters is observed in ndrg4 mutants and morphants in comparison to controls (p<0.001). Acetylated tubulin (ac tub; red) and FIGQY (green) immunohistochemistry of a (D’-F’) control, ndrg4 mutant (G’-I’) and ndrg4 morphant (J’-L’) PLLn at 4dpf. Scale bars = 5 μm. (O,P) A significant decrease in the number of FIGQY labeled clusters is observed in ndrg4 mutants and morphants in comparison to controls (p<0.001).

Expression Data
Gene:
Antibodies:
Fish:
Knockdown Reagents:
Anatomical Terms:
Stage: Day 4

Expression Detail
Antibody Labeling
Phenotype Data
Fish:
Knockdown Reagents:
Observed In:
Stage: Day 4

Phenotype Detail
Acknowledgments
This image is the copyrighted work of the attributed author or publisher, and ZFIN has permission only to display this image to its users. Additional permissions should be obtained from the applicable author or publisher of the image. Full text @ PLoS Genet.