FIGURE

Fig. 5

ID
ZDB-FIG-170222-25
Publication
Fontenas et al., 2016 - Neuronal Ndrg4 Is Essential for Nodes of Ranvier Organization in Zebrafish
Other Figures
All Figure Page
Back to All Figure Page
Fig. 5

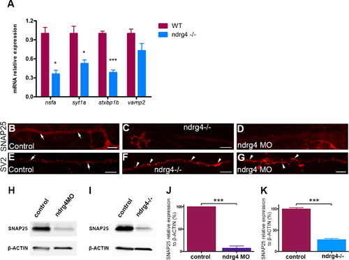
ndrg4 function is required for the expression of several genes that are essential for vesicle docking.

(A) qPCR showing a significant decrease in the expression of nsfa, syt1a, stxbp1b but not vamp2 in ndrg4 mutants with mRNA relative expression to ef1a. Controls from 3 different experiments have deliberately been set to 100 per cent. (n = 3 independent experiments of 30 embryos each). (B-D) Lateral views showing Snap25 expression in the PLLn axons at 4 dpf. Snap25 is visible all along the PLLn (arrows) in controls (B), but detected to a lesser extent in the ndrg4 mutants (C) and morphants (D) PLLn. (E-G) Lateral views of SV2 immunostaining, labeling synaptic vesicles at 4 dpf. (E) Synaptic vesicles are regularly distributed in the control PLLn (arrows) whereas they form agglomerates (arrowheads) in ndrg4 mutants (F) and morphants (G). Scale bars = 10μm. (H-K) Western blots showing a sharp decrease in Snap25 protein expression in ndrg4 mutants and morphants. Snap25 expression is significantly decreased in ndrg4 morphants (H,J) and mutants (I,K) with protein relative expression to β-actin. Controls from 3 different experiments have deliberately been set to 100 per cent. (n = 3 independent experiments of 30 embryos each). For the mutants study, the average of three groups of controls has been set to 100 per cent.

Expression Data
Antibodies:
Fish:
Knockdown Reagents:
Anatomical Terms:
Stage Range: Protruding-mouth to Day 4

Expression Detail
Antibody Labeling
Phenotype Data
Fish:
Knockdown Reagents:
Observed In:
Stage Range: Protruding-mouth to Day 4

Phenotype Detail
Acknowledgments
This image is the copyrighted work of the attributed author or publisher, and ZFIN has permission only to display this image to its users. Additional permissions should be obtained from the applicable author or publisher of the image. Full text @ PLoS Genet.