FIGURE

Fig. 5

ID
ZDB-FIG-170321-27
Publication
Liu et al., 2017 - Stat3/Cdc25a-dependent cell proliferation promotes embryonic axis extension during zebrafish gastrulation
Other Figures
All Figure Page
Back to All Figure Page
Fig. 5

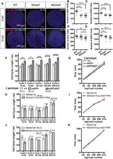
Stat3 promotes cell cycle progression during zebrafish embryogenesis.

(A) Immunofluorescent anti-pH3 labeling of proliferating cells (red) and DAPI labeling all nuclei (blue) in WT, Mstat3, and MZstat3 embryos at 6 hpf (animal view) and 10 hpf (dorsal view). (B, D) Quantification of mitotic cell number at 6 and 10 hpf. (C, E) Quantification of total cell number at 6 and 10 hpf. (F and G) Average length of each cell cycle (F) and timing of mitosis (G) from Cycle 5 to Cycle 9 in embryos from WT, stat3stl27/+, and stat3stl27/+ females. (H-K) Analyses of cell divisions from Cycle 5 to Cycle 9 in 10 pg (H and I) and 25 pg (J and K) stat3-F injected MZstat3 embryos. *p<0.05, **p<0.01, ***p<0.001, ****p<0.0001, n.s. = non-significant, error bars = SEM. See also S5 Fig.

Expression Data
Antibody:
Fish:
Anatomical Term:
Stage Range: Shield to Bud

Expression Detail
Antibody Labeling
Phenotype Data
Fish:
Observed In:
Stage Range: 32-cell to Bud

Phenotype Detail
Acknowledgments
This image is the copyrighted work of the attributed author or publisher, and ZFIN has permission only to display this image to its users. Additional permissions should be obtained from the applicable author or publisher of the image. Full text @ PLoS Genet.