FIGURE

Fig. 9

ID
ZDB-FIG-170321-31
Publication
Liu et al., 2017 - Stat3/Cdc25a-dependent cell proliferation promotes embryonic axis extension during zebrafish gastrulation
Other Figures
All Figure Page
Back to All Figure Page
Fig. 9

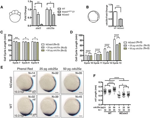
Stat3 promotes cell cycle progression during zebrafish embryogenesis via upregulation of cdc25a expression.

(A) qRT-PCT analysis of stat3 and cdc25a transcript levels at 1.5 hpf. All results shown were normalized to gapdh. (B) qRT-PCR analysis of cdc25a transcript levels at 8.3 hpf. (C and D) Pre-MBT (C) and post-MBT (D) cell cycle length analyses in 1-somite stage MZstat3 embryos injected with 25 or 50 pg cdc25a RNA. Phenol Red was used as injection control. (E and F) ntl expression in 1-somite stage MZstat3 and WT gastrulae misexpressing Cdc25a (lateral view, anterior to the top). Notochord length (blue line) was quantified in F. *p<0.05, **p<0.01, ***p<0.001, ****p<0.0001, error bars = SEM. See also S9 Fig.

Expression Data
Genes:
Fish:
Anatomical Terms:
Stage Range: 16-cell to 1-4 somites

Expression Detail
Antibody Labeling
Phenotype Data
Fish:
Observed In:
Stage Range: 16-cell to 1-4 somites

Phenotype Detail
Acknowledgments
This image is the copyrighted work of the attributed author or publisher, and ZFIN has permission only to display this image to its users. Additional permissions should be obtained from the applicable author or publisher of the image. Full text @ PLoS Genet.