FIGURE

Fig. 2

ID
ZDB-FIG-170807-16
Publication
Xu et al., 2017 - Neurons secrete miR-132-containing exosomes to regulate brain vascular integrity
Other Figures
All Figure Page
Back to All Figure Page
Fig. 2

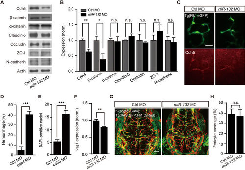
Involvement of Cdh5 in miR-132 knockdown-induced defects of brain vascular integrity. (A-C) Effects of miR-132 knockdown on the expression of junction proteins. Representative blots (A) and summary (B) of Western blot analyses. The experiments were repeated 3-8 times. (C) Cdh5 immunostaining in 3-dpf Tg(Flk1:eGFP) larvae. (D and E) Effects of Cdh5 knockdown on intracranial hemorrhage (D) and DAPI leakage (E) in 3-dpf larvae. The experiments were repeated 6 times and at each time > 49 embryos were examined for each group in D. 23 control embryos and 24 morphants were analyzed in E. (F) Effect of miR-132 knockdown on vsg1 expression. The experiments were repeated three times. (G, H) Representative projected confocal images (G) and summary (H) showing no significant effect of miR-132 knockdown on the pericyte coverage of brain blood vessels. 3-dpf larvae generated by crossing Ki(pdgfrβ:Gal4) with Tg(UAS:GFP;Fli1:DsRed) were used, and GFP and DsRed are expressed in pericytes and ECs, respectively. 6 control embryos and 6 miR-132 morphants were analyzed. Scale bar, 25 μm (C), 50 μm (G). Error bars, SEM. n.s., not significant; *P < 0.05, **P < 0.01, ***P < 0.001 (unpaired two-tailed Student's t-test for B, D, E, F and H).

Expression Data
Genes:
Antibody:
Fish:
Knockdown Reagent:
Anatomical Terms:
Stage: Protruding-mouth

Expression Detail
Antibody Labeling
Phenotype Data
Fish:
Knockdown Reagents:
Observed In:
Stage: Protruding-mouth

Phenotype Detail
Acknowledgments
This image is the copyrighted work of the attributed author or publisher, and ZFIN has permission only to display this image to its users. Additional permissions should be obtained from the applicable author or publisher of the image. Full text @ Cell Res.