FIGURE

Fig. 3

ID
ZDB-FIG-170807-17
Publication
Xu et al., 2017 - Neurons secrete miR-132-containing exosomes to regulate brain vascular integrity
Other Figures
All Figure Page
Back to All Figure Page
Fig. 3

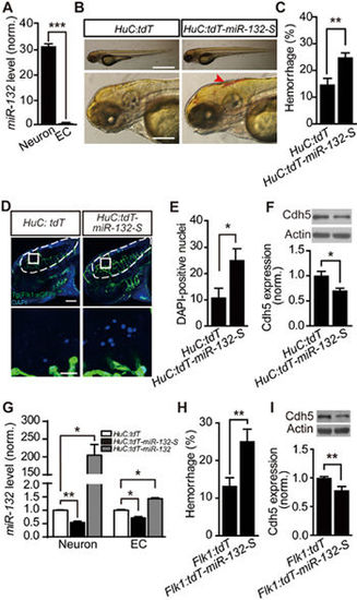
Neuronal miR-132 regulates brain vascular integrity by affecting endothelial miR-132 level. (A) Relative expression level of miR-132 in zebrafish neurons and ECs, which were sorted by flow cytometry from 3-dpf Tg(HuC:GFP) or Tg(Flk1:eGFP) larvae, respectively. The experiments were repeated three times. (B-F) Effects of miR-132 sponge (miR-132-S)-mediated neuron-specific miR-132 downregulation on intracranial hemorrhage (B, C), DAPI leakage (D, E), and Cdh5 expression (F) in zebrafish larvae. The sponge was inserted into the tdTomato (tdT) 3′ UTR and driven by the HuC promoter (“HuC:tdT-miR-132-S”). Expression of tdT in neurons (“HuC:tdT”) served as a control. The experiments were repeated 10 times in C and 5 times in F, and 11 embryos injected with HuC:tdT and 8 embryos injected with HuC:tdT-miR-132-S were analyzed in E. (G) Coordinated changes of miR-132 level in zebrafish neurons and ECs, both of which were sorted from 3-dpf Tg(Flk1:eGFP) larvae transiently expressing HuC:tdT, HuC:tdT-miR-132-S or HuC:tdT-miR-132. Expression of HuC:tdT-miR-132-S or HuC:tdT-miR-132 was used to down- or upregulate miR-132 level in zebrafish neurons, respectively. The experiments were repeated 3-4 times. (H,I) Effects of miR-132-S expression in ECs on intracranial hemorrhage (H) and Cdh5 expression (I) in zebrafish larvae. The experiments were repeated nine times in H and six times in I. For each time, > 14 embryos were examined for each group in H. Scale bar, 400 μm (top) and 100 μm (bottom) (B), 100 μm (top) and 20 μm (bottom) (D). Error bars, SEM. *P < 0.05, **P < 0.01, ***P < 0.001 (unpaired two-tailed Student's t-test for A, C, E, F, H and I; one-way ANOVA with post hoc Bonferroni's multiple comparison test for G).

Expression Data

Expression Detail
Antibody Labeling
Phenotype Data

Phenotype Detail
Acknowledgments
This image is the copyrighted work of the attributed author or publisher, and ZFIN has permission only to display this image to its users. Additional permissions should be obtained from the applicable author or publisher of the image. Full text @ Cell Res.