FIGURE

Fig. 3

ID
ZDB-FIG-171115-3
Publication
Lien et al., 2016 - Zebrafish cyclin Dx is required for development of motor neuron progenitors, and its expression is regulated by hypoxia-inducible factor 2α
Other Figures
All Figure Page
Back to All Figure Page
Fig. 3

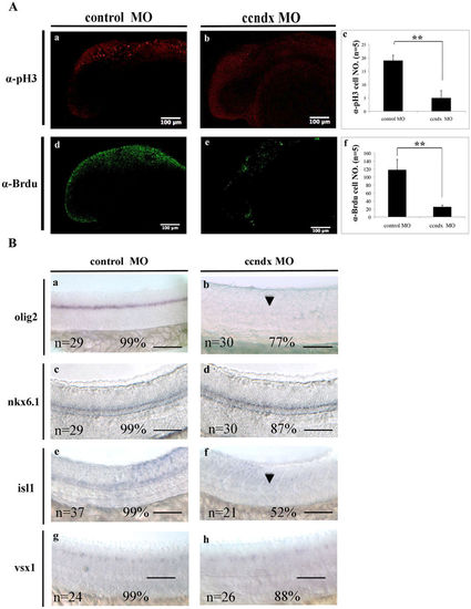
The role of zccndx in cell proliferation and regulation of the numbers of motor neuron progenitors (pMNs).

(A) Confocal images showing lateral views of the heads of control-MO-injected (panel a) or ccndx-MO-injected (panel b) embryos stained with anti-pH3 (red in panels a and b) or anti-BrdU (green in d and e). Panels c and f: graphs showing the number of proliferating cells (pH3 or BrdU positive) at 24 hpf. The asterisks indicate significant differences between the control and experimental morphants. The n value is indicated. (B) Whole–mount in situ hybridization of motor neurons and interneuron markers in control-MO and zccndx ATG-MO-injected embryos. Probes against olig2 (a and b), nkx6.1(c and d), isl1 (e and f), and vsx1 (g and h) were used for detection. control MO-injected embryos are shown in panels a, c, e and g while ccndx ATG-MO-injected embryos are shown in panels b, d, f and h. Motor neurons (MN) were lost (panels b, f, lost MNs indicated by arrowheads), while interneurons (IN) (panels d and h) were unaffected. Scale bar, 100 mm.

Expression Data
Genes:
Fish:
Knockdown Reagent:
Anatomical Terms:
Stage: Prim-5

Expression Detail
Antibody Labeling
Phenotype Data
Fish:
Knockdown Reagent:
Observed In:
Stage: Prim-5

Phenotype Detail
Acknowledgments
This image is the copyrighted work of the attributed author or publisher, and ZFIN has permission only to display this image to its users. Additional permissions should be obtained from the applicable author or publisher of the image. Full text @ Sci. Rep.