FIGURE

Fig. 8

ID
ZDB-FIG-180302-20
Publication
Seritrakul et al., 2017 - Tet-mediated DNA hydroxymethylation regulates retinal neurogenesis by modulating cell-extrinsic signaling pathways
Other Figures
All Figure Page
Back to All Figure Page
Fig. 8

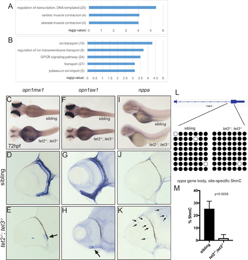
Fig 8. Gene expression and 5hmC levels are abnormal in tet2-/-;tet3-/- mutant eyes at 72hpf.

(A-B) GO analysis for biological pathways was performed using DAVID. Numbers in parentheses indicate number of genes enriched in each GO term. P-value cutoff = 0.001. In situ hybridization of (C-E) medium-wave sensitive (opn1mw1) and (F-H) short-wave sensitive opsin (opn1sw1). Transcripts of both genes are only detected in a few cells of the ventral retina in tet2-/-;tet3-/- embryos (arrows in E,H; n>8). natriuretic peptide a (nppa) is normally expressed in the heart (I), and is not detected in the retina of wild-type embryos (J; n>8). (K) In tet2-/-;tet3-/- embryos, ectopic nppa expressing cells were detected throughout the retina and brain (arrows) of all embryos examined (n = 16/16). (L) Bisulfite sequencing did not identify any changes in DNA methylation in any of the sixteen RNA-seq-identified target loci examined (S4 Table), including the nppa gene body. Bisulfite reads covering part of the first intron and second exon of nppa gene body are shown as black (methylated) or white (unmethylated). (M) Site-specific 5hmC quantification detected a significant, 20-fold reduction in 5hmC levels in the nppa gene body of 72hpf tet2-/-;tet3-/- embryonic eye tissue, when compared to phenotypically wild-type siblings (p = 0.0038; two-tailed, unpaired t-test).

Expression Data
Genes:
Fish:
Anatomical Terms:
Stage: Protruding-mouth

Expression Detail
Antibody Labeling
Phenotype Data
Fish:
Observed In:
Stage: Protruding-mouth

Phenotype Detail
Acknowledgments
This image is the copyrighted work of the attributed author or publisher, and ZFIN has permission only to display this image to its users. Additional permissions should be obtained from the applicable author or publisher of the image. Full text @ PLoS Genet.